Texas Instruments TPS383x Extrem kleine Spannungswächter mit äußerst geringem Stromverbrauch
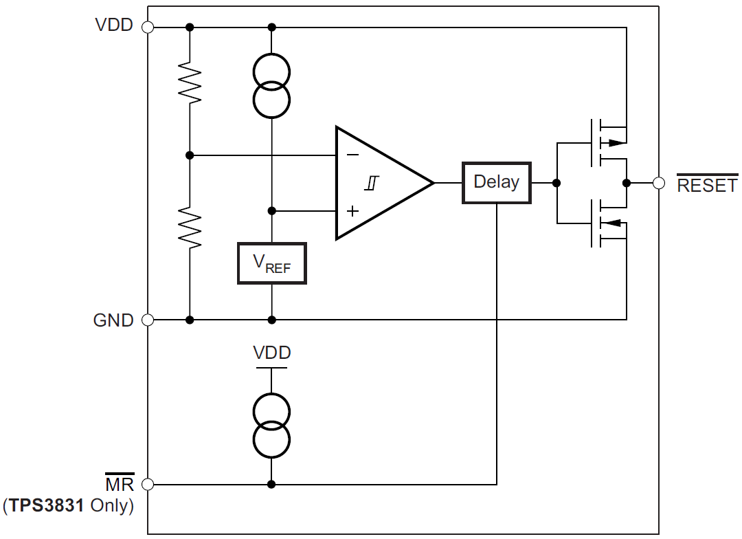
Texas Instruments TPS383x Extrem kleine 150 nA Spannungswächter mit äußerst geringem Stromverbrauch sind Spannungswächterschaltungen mit äußerst geringem Stromverbrauch (typisch 150 nA), die eine Einzelspannung überwachen. Beide Geräte aktivieren ein niedrig-aktives Rücksetz-Signal, wann immer die VDD-Versorgungsspannung unter die werksseitig getrimmte Rücksetzschwellenspannung sinkt. Nachdem die VDD-Spannung über die Schwellenspannung und Hysterese steigt verbleibt der Rücksetzausgang während 200ms (typ.) niedrig. Diese Geräte sind dafür ausgelegt, schnelle Spannungsspitzen auf dem VDD-Kontakt zu ignorieren. Das TPS3831 Gerät enthält einen manuellen Reset-Eingang, der ein niedriges RESET erzwingt, wenn der MR niedrig ist. Der äußerst geringe Stromverbrauch von 150 nA machen den Spannungswächter ideal für den Einsatz in tragbaren und stromsparenden Applikationen.Merkmale
- Extrem niedriger Versorgungsstrom: 150 nA (typisch)
- Betriebsversorgungsspannung: 0,9 V bis 6,5 V
- Reset gültig für VDD >0,6 V
- Push-Pull-RESET-Ausgang
- Werksseitig getrimmte Reset-Schwellwertspannungen
- Temperaturbereich: –40 °C bis 85 °C
- Gehäuse: 1 mm×1 mm X2SON oder 3-Pin-SOT-23
Applikationen
- Tragbare und batteriebetriebene Ausrüstungen
- Messungen
- Industrieausrüstung
- Mobiltelefone
- Blutzuckermessgeräte
- Tablets
- Wearables
Funktionales Blockdiagramm
Veröffentlichungsdatum: 2016-06-14
| Aktualisiert: 2024-05-02
