Texas Instruments TPS51216 DDR-Speicher-Stromversorgungslösung
Die Texas Instruments TPS51216 DDR-Speicher-Stromversorgungslösung bietet eine vollständige Stromversorgung für DDR2-, DDR3- und DDR3L-Speichersysteme auf kleinstem Raum. Dieses Bauteil von TI integriert einen synchronen Buck-Controller (VDDQ) in einem 2-A-Senken-/Quellen-Tracking-LDO (VTT) und eine gepufferte rauscharme Referenz (VTTREF). Die TPS51216 nutzt den D-CAP™-Modus, der für die Benutzerfreundlichkeit und ein schnelles Einschwingverhalten mit Frequenzen von 300 kHz/400 kHz gekoppelt ist. Die VTTREF verfolgt VDDQ/2 mit einer ausgezeichneten Genauigkeit von 0,8 %. Der VTT, der einen Senken-/Quellen-Spitzenstrom von 2 A liefern kann, benötigt eine Keramikkapazität von lediglich 10 μF. Die TPS51216 bietet umfangreiche nützliche Funktionen sowie eine ausgezeichnete Stromversorgungsleistung.Merkmale
- Synchroner Abwärts-Controller (VDDQ)
- Spannungsumwandlungsbereich: 3 V bis 28 V
- Ausgangsspannungsbereich: 0,7 V bis 1,8 V
- VREF-Genauigkeit: 0,8 %
- D-CAP™-Modus für ein schnelles Einschwingverhalten
- Auswählbare Schaltfrequenzen von 300 kHz/400 kHz
- Optimierter Wirkungsgrad bei leichten und schweren Lasten mit automatischer Überspringungsfunktion
- Unterstützt Soft-AUS-Funktion im S4/S5-Status
- OCL-/OVP-/UVP-/UVLO-Schutzfunktionen
- Power-Good-Ausgang
- 2 A LDO (VTT), gepufferte Referenz (VTTREF)
- 2 A (Spitze) Senken- und Quellstrom
- Benötigt eine Keramik-Ausgangskapazität von nur 10 µF
- Gepufferter rauscharmer VTTREF-Ausgang von 10 mA
- VTTREF von 0,8 %, VTT-Genauigkeit von 20 mV
- Unterstützt High-Z-Funktion in S3 und Soft-Aus-Funktion in S4/S5
Applikationen
- DDR2/DDR3/DDR3L Speicher-Stromversorgungen
- SSTL_18-, SSTL_15-, SSTL_135- und HSTL-Anschluss
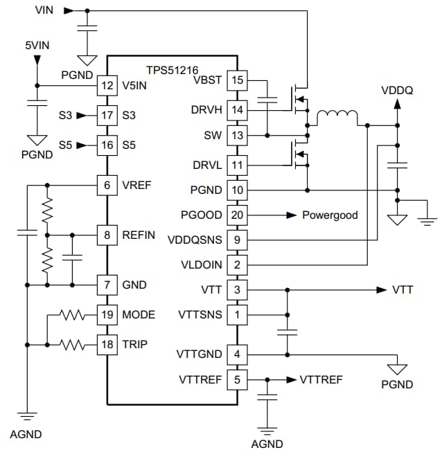
Funktionales Blockdiagramm
Veröffentlichungsdatum: 2019-10-21
| Aktualisiert: 2024-01-02
