Texas Instruments TPS51375 Synchrone Abwärtswandler
Die synchronen Abwärtswandler TPS51375 von Texas Instruments verfügen über integrierte MOSFETs, die einen hohen Wirkungsgrad und eine einfache Handhabung bei minimaler Anzahl externer Bauteile für platzsparende Lösungen ermöglichen. Das Bauteil TPS51375 nutzt einen D-CAP3-Steuerungsmodus, der eine schnelle Transientenantwort und eine außergewöhnliche Leitungs- und Lastregelung mit interner Kompensation bietet. Die monolithischen Wandler mit 12 A oder 14 A verfügen über eine ULQ™-Funktion zur Verlängerung der Batterielebensdauer, die eine lange Batterielaufzeit im Energiesparmodus gewährleistet. Bei niedriger Eingangsspannung wird das Lasttransientenverhalten durch den Großlastbetrieb deutlich verbessert. Darüber hinaus verfügen die Geräte über eine differentielle Fernerkundung, einen Eco-Modus für hohe Leichtlast-Effizienz, eine VCC -Umschaltfunktion für zusätzliche optimierte Leichtlast-Effizienz und eine Körperbremsung zur Verbesserung der Lasttransienten bei niedriger Ausgangsspannung.Der TPS51375 von TI unterstützt VCCPRIM_VNNAON-Stromschienen in den Plattformen Intel Meteor Lake und Arrow Lake. Er verfügt über eine Power-Good-Anzeige und bietet eine Entladefunktion. Das Gerät bietet umfassende Schutzfunktionen, einschließlich OVP, UVP, OCP, OTP und UVLO.
Die Bauteile sind in einem 19-poligen HotRod-Gehäuse mit den Abmessungen 3,0 mm x 4,0 mm untergebracht und für eine Sperrschichttemperatur von -40 °C bis 125 °C ausgelegt.
Merkmale
- 4,5 V bis 24 V Eingangsspannungsbereich
- Ausgangsspannung
- 0,6 V – 5,5 V (TPS51375 und TPS51375L)
- 0,6 V – 2 V (TPS51375H)
- Integrierte 10 mΩ- und 5 mΩ-FETs
- Kontinuierlicher Ausgangsstrom
- Unterstützt 12 A (TPS51375 und TPS51375L)
- Unterstützt 14 A (TPS51375H)
- Niedriger Ruhestrom: 270 uA
- Referenzspannungsgenauigkeit: ±1,0 % (25 °C)
- D-CAP3™-Steuerungsmodusarchitektur für schnelle Transientenantwort, Optimierung des 0,77-V-Ausgangs
- Unterstützt POSCAP und alle MLCC-Ausgangskondensatoren
- Differenzielle Fernerkundung
- ULQ verlängert die Akkulaufzeit im System-Standby
- Eingebaute Funktion zur Ausgangsentladung
- Integrierte Power-Good-Anzeige
- Festgelegte Schaltfrequenz von 600 kHz
- Festes OC-Limit von 26 A
- Festgelegte Soft-Start-Zeit von 1,0 ms
- Betrieb mit großem Tastverhältnis
- Zyklusweiser Überstromschutz
- Verriegelte Ausgangs-OV- und UV-Schutzfunktionen
- Nicht gerasteter UVLO- und OT-Schutz
- Sperrschichttemperatur im Betrieb: -40 °C bis 125 °C
- 19-polige, 3,0 mm × 4,0 mm, HotRod™ WQFN-Gehäuse
Applikationen
- Notebooks und PC-Computer
- Ultrabook, Handheld-Tablet-Computer
- Industrie-PC, Single-Board-Computer
- Nichtmilitärische Drohne
- Verteilte Stromversorgungssysteme
Datenblätter
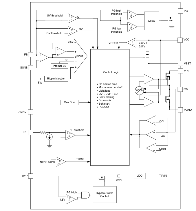
Schaltschema
Veröffentlichungsdatum: 2024-11-07
| Aktualisiert: 2025-09-02
