Texas Instruments TPS541620 Synchroner SWIFT-Abwärtswandler

Der Texas Instruments TPS541620 synchrone SWIFT-Abwärtswandler ist ein hochintegrierter, nicht-isolierter Dual-DC/DC-Wandler. Das Bauteil ist zu einem Hochfrequenzbetrieb in einem Gehäuse von 3 mm × 5 mm fähig. Das Bauteil kann als zwei einzelne 6-A-Schienen oder kombiniert zur Ansteuerung einer einzelnen 12-A-Stromlast konfiguriert werden. Das Texas Instruments TPS541620 implementiert eine erweiterte Festfrequenz-Strommodussteuerung (ACM) mit wählbaren Rampemamplituden-Konfigurationen zur Optimierung der Schleifen-Bandbreite. Zwei-Modus-Auswahlpins (MODE1 und 2) werden zur Auswahl der Schaltfrequenz, Konfiguration, Taktphasenverzögerung und internen Kompensation verwendet.

Merkmale

  • Integrierte 24-mΩ- und 10-mΩ-MOSFETs mit verlustfreier Strommessung
  • Intern kompensierte erweiterte Festfrequenz-Strommodussteuerung (ACM)
  • Dual-Ausgang mit bis zu 6 A pro Ausgang
  • Zweiphasen-Einzelausgang für bis zu 12 A
  • Phasenverschachtelungsbetrieb für eine oder zwei Phasen
  • Synchronisierung mit externem Taktgeber mit SYNC und CLKO
  • Ausgangsspannungsbereich: 0,5 V bis 5,5 V
  • Vier wählbare PWM-Rampenoptionen für jede Schaltfrequenz zur Optimierung der Regelkreisleistung
  • Die Soft-Start-Zeit ist über einen externen Kondensator in einer Mehrphasen-Konfiguration mit einem Ausgang konfigurierbar und ist auf 1 ms für die Konfiguration mit zwei Ausgängen festgelegt
  • Echte Differential-Fernerkundung im Mehrphasenbetrieb
  • Unabhängige Freigabe und Power-Good
  • Vier wählbare Schaltfrequenzoptionen von 500 kHz, 1 MHz, 1,5 MHz und 2,0 MHz
  • Unterstützt ein sicheres vorgespanntes Einschalten
  • Übertemperaturschutz mit Hysterese
  • Sperrschichttemperatur-Betriebstemperatur: -40 °C bis +150 °C
  • 25-Pin-VQFN-HR-Gehäuse von 3 mm × 5 mm mit einem Rastermaß von 0,5 mm

Applikationen

  • Drahtlose und drahtgebundene Kommunikationsinfrastruktur-Ausrüstung
  • Ethernet-Schalter und Router
  • ASIC-, SoC-, FPGA-, DSP-I/O-Spannungsschienen
  • Industrie-Prüf- und Messgeräte

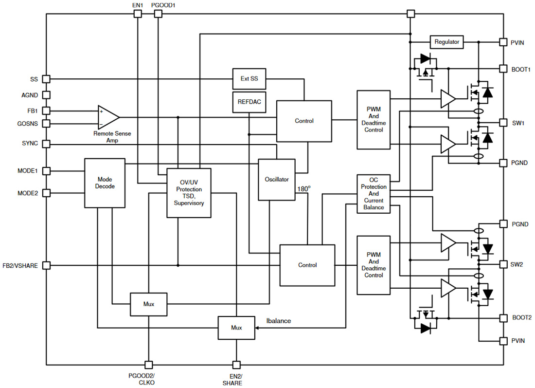
Funktionales Blockdiagramm

Blockdiagramm - Texas Instruments TPS541620 Synchroner SWIFT-Abwärtswandler
Veröffentlichungsdatum: 2021-04-16 | Aktualisiert: 2024-10-28