Texas Instruments TPS543A22 Synchroner SWIFT™-Abwärtswandler

Der synchrone SWIFT™ Abwärtswandler TPS543B22 von Texas Instruments ist ein hocheffizienter 18 V, 20 A Wandler, der in einer intern kompensierten erweiterten Strommodus-Steuerungsarchitektur mit fester Frequenz verwendet wird. Das Gerät arbeitet immer unter FCCM und erzeugt Ausgangsspannungen von 0,5 V bis 7 V. Das Gerät bietet einen hohen Wirkungsgrad bei einer Schaltfrequenz von bis zu 2,2 MHz und eignet sich daher optimal für Designs, die eine geringe Größe der Lösung erfordern. Der Festfrequenz-Controller kann von 500 kHz bis 2,2 MHz betrieben und über den SYNC-Pin mit einem externen Taktgeber synchronisiert werden. Zu den weiteren Funktionen gehören eine hochpräzise Spannungsreferenz, eine Zweidraht-Fernmessung, wählbare Sanftanlaufzeiten, monotoner Start in vorgespannte Ausgänge, wählbare Stromgrenzen, einstellbarer UVLO über den EN-Pin und eine vollständige Reihe von Fehlerschutzfunktionen. Der TPS543A22 von Texas Instruments ist in einem kleinen 2,5 mm × 4,5 mm HotRod™ WQFN-FCRLF Gehäuse erhältlich.

Merkmale

  • Intern kompensierte Festfrequenz-Advanced-Current-Mode(ACM)-Steuerung
  • Integrierte MOSFETs von 6,5 mΩ und 2 mΩ
  • Eingangsspannungsbereich: 4 V bis 18 V
  • Ausgangsspannungsbereich: 0,5 V bis 7 V
  • Ein echter differenzieller Fernerkundungsverstärker (RSA)
  • Drei wählbare PWM-Rampenoptionen zur Optimierung der Regelkreisleistung
  • Fünf wählbare Schaltfrequenzen (500 kHz, 750 kHz, 1 MHz, 1,5 MHz und 2,2 MHz)
  • Möglichkeit der Synchronisation mit externem Taktgeber
  • Spannungsreferenzgenauigkeit von 0,5 V, ±0,5 % über den gesamten Temperaturbereich
  • Wählbare Soft-Start-Zeiten: 1 ms, 2 ms, 4 ms und 8 ms
  • Monotone Inbetriebnahme in vorgespannte Ausgänge
  • Wählbare Strombegrenzungen zur Unterstützung eines Betriebs von 12 A und 8 A
  • Freigabe mit einstellbarer Eingangs-Unterspannungssperre
  • Power-Good-Ausgangswächter
  • Ausgangs-Überspannungs-, Ausgangs-Unterspannungs-, Eingangs-Unterspannungs-, Überstrom- und Übertemperaturschutz
  • Sperrschicht-Betriebstemperatur: -40 °C bis +150 °C
  • 17-Pin-WQFN-HR-Gehäuse von 2,5 mm x 4,5 mm, Rastermaß von 0,5 mm
  • Bleifrei (RoHS-konform)
  • Pin-kompatibel mit dem 25 A (TPS543B25), 20 A ( TPS543B22) und 16 A (TPS543A26 )
  • WEBENCH und SIMPLIS Modelle sind erhältlich

Applikationen

  • Drahtlose und drahtgebundene Kommunikationsinfrastruktur-Ausrüstung
  • Optische und Glasfaser-Netzwerke
  • Prüf- und Messsysteme
  • Medizintechnik und Gesundheitswesen

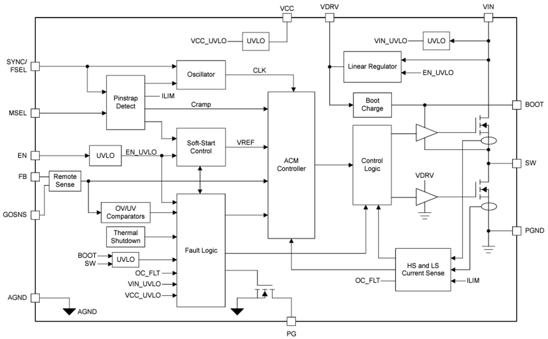
Funktionales Blockdiagramm

Blockdiagramm - Texas Instruments TPS543A22 Synchroner SWIFT™-Abwärtswandler
Veröffentlichungsdatum: 2023-08-21 | Aktualisiert: 2024-09-25