Texas Instruments TPS54x38 Synchrone Abwärtswandler
Texas Instruments TPS54x38 Synchrone Abwärtswandler sind benutzerfreundliche Wandler mit hohem Wirkungsgrad, Hochspannungseingang und hoher Design-Flexibilität. Dieser Wandler verfügt über einen Eingangsspannungsbereich von 3,8 V bis 28 V für Systeme, die von 5 V, 12 V, 19 V und 24 V Strombus-Schienen betrieben werden. Die TPS54x38 Wandler unterstützen bis zu 5A/4A/3A Dauerausgangsstrom, 8µs maximale Einschaltzeit, 0,6 V ±1 % Referenzspannung und 98 % maximales Tastverhältnis. Dieser Wandler verwendet eine Festfrequenz-Spitzenstromsteuerung mit interner Kompensation für ein schnelles Einschwingverhalten und eine gute Leitungs- und Lastregelung. Zu den typischen Applikationen gehören Multifunktionsdrucker, Unternehmensprojektoren, tragbare Elektronik, vernetzte Peripherie, drahtgebundene Netzwerke, drahtlose Infrastruktur, Medizintechnik und Gebäudeautomatisierung.Die TPS54x38 Wandler machen eine externe Kompensation über einen großen Ausgangsspannungsbereich von 0,6 V bis 22 V und eine Schaltfrequenz mit optimierter interner Schleifenkompensation überflüssig. Dieser Wandler enthält einen integrierten Bootstrap-Kondensator zur Unterstützung eines Einschicht-PCB-Layouts. Die TPS54x38 Wandler werden in einem Sperrschicht-Betriebstemperaturbereich von -40 °C bis 150 °C betrieben und sind in einem 1,5 mm x 2 mm QFN-Gehäuse erhältlich.
Merkmale
- Für eine große Auswahl von Applikationen ausgelegt
- 3,8 V bis 28 V Eingangsspannungsbereich
- 0,6 V bis 22 V Ausgangsspannungsbereich
- Bis zu 5 A (TPS54538), 4 A (TPS54438), 3 A (TPS54338) Dauerausgangsstrom
- 0,6 V ±1 % Referenzspannung (-40 °C bis 150 °C)
- Mindest-Einschalt- und Ausschaltzeit: 70 ns und 114 ns
- Maximale Einschaltzeit: 8 µs
- 98 % maximales Tastverhältnis
- Hoher Wirkungsgrad:
- Integrierte MOSFETs mit 47 mΩ und 21 mΩ
- Geringer Ruhestrom: 28 µA (typisch)
- Spitzenstromregelungsmodus mit interner Kompensation
- Wählbare Frequenz: 200 kHz bis 2,2 MHz
- 200 kHz bis 2,2 MHz synchronisierbar mit externem Taktgeber (unterstützt Phasenverschiebung)
- Wählbare PFM/FCCM bei geringer Last
- Wählbare einstellbare Sanftanlaufzeit und Power-Good-Anzeigefunktion
- Gute EMI-Leistung mit Frequenzspreizung und optimierter Pinbelegung
- Hiccup-OC-Begrenzung für High-Side- und Low-Side-MOSFETs
- Nicht-verriegelte Schutzfunktionen für OTP, OCP, OVP, UVP und UVLO
- Integrierter Bootstrap-Kondensator zur Unterstützung des einlagigen PCB-Layouts
- Sperrschicht-Betriebstemperaturbereich: -40 °C bis +150 °C
- QFN-Gehäuse von 1,5 mm x 2 mm
Applikationen
- Medizin und Gesundheitswesen
- Gebäudeautomation
- Prüf- und Messsysteme
- Multifunktionsdrucker
- Projektoren für Unternehmen
- Tragbare Elektronik
- Vernetzte Peripherie
- Drahtgebundene Netzwerke und drahtlose Infrastruktur
- Verteilte Leistungssysteme mit 5-V-, 12-V-, 19-V- und 24-V-Eingang
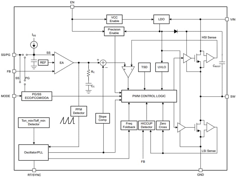
Blockdiagramm
Wirkungsgrad VIN = 24 V, fSW = 500 kHz
Schaltschema
Veröffentlichungsdatum: 2025-01-24
| Aktualisiert: 2025-05-06
