Texas Instruments TPS552872/TPS552872-Q1 Buck-Boost-Wechselrichter
Der vollständig integrierte Buck-Boost-Wechselrichter TPS552872/TPS552872-Q1 von Texas Instruments ist für die Umwandlung von Batterie- oder Adapterspannung in Stromversorgungsschienen ausgelegt. Der TPS552872/TPS552872-Q1 integriert vier MOSFET-Schalter und bietet somit eine kompakte Lösung für vielfältige Anwendungen. Der TPS552872/TPS552872-Q1 verfügt über eine Eingangsspannung von bis zu 36 V. Im Boost-Modus kann der TPS552872/TPS552872-Q1 30 W von einem 12 V Eingang liefern. Er ist in der Lage, 25 W von einer 9 V Eingangsspannung zu liefern. Der TPS552872/TPS552872-Q1 verwendet ein durchschnittliches Strommodus-Steuerschema. Die Schaltfrequenz kann mittels eines externen Widerstands von 200 kHz bis 2,2 MHz programmiert werden und ist mit einem externen Taktgeber synchronisierbar. Darüber hinaus bietet der TPS552872/TPS552872-Q1 eine optionale Frequenzspreizung zur Reduzierung von Spitzen-EMI.Der TPS552872/TPS552872-Q1 bietet einen Ausgangsüberspannungsschutz, eine durchschnittliche Induktivitäts-Strombegrenzung, eine Zyklus-für-Zyklus-Spitzenstrombegrenzung und eine Ausgangskurzschluss-Sicherung. Mit optionaler Ausgangsstrombegrenzung und Hiccup-Modus-Schutz gewährleistet der TPS552872/TPS552872-Q1 auch unter anhaltender Überlastung einen sicheren Betrieb.
Der TPS552872/TPS552872-Q1 von Texas Instruments kann eine kleine Induktivität und kleine Kondensatoren bei hoher Schaltfrequenz verwenden. Es ist in einem 3,0 mm × 5,0 mm QFN-Gehäuse verfügbar. Die TPS552872-Q1-Bauteile erfüllen die Anforderungen der AEC-Q100 für den Einsatz in der Automobilindustrie.
Merkmale
- Großer Eingangs- und Ausgangsspannungsbereich
- Großer Eingangsspannungsbereich: 3,0 V bis 36 V
- Programmierbarer Ausgangsspannungsbereich: 0,8 V bis 22 V
- Referenzspannungsgenauigkeit: ±1 %
- Anpassbare Ausgangsspannungskompensation für Spannungsabfall über das Kabel
- Genauigkeit der Ausgangsstromüberwachung: ±5 %
- Hoher Wirkungsgrad über den gesamten Lastbereich
- 96,7 % Wirkungsgrad bei VIN = 12 V, VOUT = 20 V und IOUT = 1,5 A
- 98,3 % Wirkungsgrad bei VIN = 12 V, VOUT = 12 V und IOUT = 2 A
- Programmierbarer PFM- und FPWM-Modus bei geringer Last
- Verhindert Frequenzstörungen und Nebensignaleffekt
- Optionale Taktsynchronisierung
- Programmierbare Schaltfrequenz von 200 kHz bis 2,2 MHz
- EMI-Mitigation
- Optionale programmierbare Frequenzspreizung
- Unbedrahtetes Gehäuse
- Umfassende Schutzfunktionen
- Ausgangsüberspannungsschutz
- Hiccup-Modus für Ausgangskurzschluss-Sicherung
- Übertemperaturschutz
- 4 A durchschnittliche Induktorstrombegrenzung
- Kleine Lösungsgröße
- Maximale Schaltfrequenz von bis zu 2,2 MHz
- 3,0 mm × 5,0 mm HotRod™ QFN-Gehäuse
Applikationen
- Erweitertes Fahrerassistenzsystem (ADAS)
- Drahtloses Ladegerät
- Automotive-Infotainment und -Kombiinstrumente
- Rücklicht für Fahrzeuge
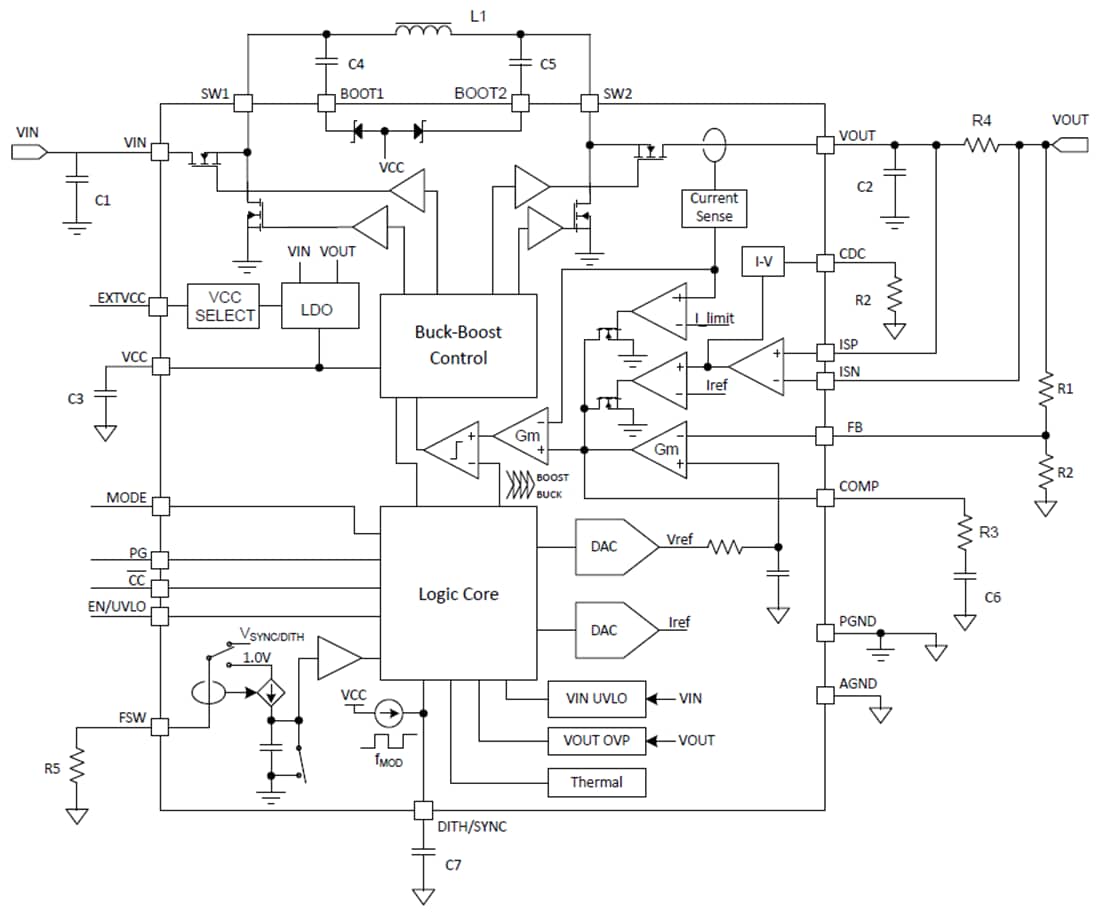
Funktionales Blockdiagramm
Weitere Ressourcen
Veröffentlichungsdatum: 2024-01-03
| Aktualisiert: 2025-05-15
