Texas Instruments TPS55288/TPS55288-Q1 Auf-/Abwärtswandler
Texas Instruments TPS55288/TPS55288-Q1 Synchronous Four-Switch Buck-Boost Converter kann die Ausgangsspannung auf, über oder unter die Eingangsspannung regeln. Der TPS55288 arbeitet mit einer Eingangsspannung von 2,7 V bis 36 V und kann eine Spannung von 0,8 V bis 22 V ausgeben, um verschiedene Anwendungen zu unterstützen. Der TPS55288/TPS55288-Q1 integriert zwei 16 A MOSFETs des Boost-Zweigs, um Größe und Effizienz der LÖSUNG auszugleichen. Mit der programmierbaren Ausgangsspannung und Ausgangsstrombegrenzung über eine I2C Schnittstelle entspricht der TPS55288 vollständig der USB PD-Spezifikation. Der TPS55288/TPS55288-Q1 ist in der Lage, 100 W von 12 V Eingangsspannung zu liefern.Der TPS55288/TPS55288-Q1 von Texas Instruments verwendet ein durchschnittliches Strommodus-Steuerschema. Die Schaltfrequenz ist über einen externen Widerstand von 200 kHz bis 2,2 MHz programmierbar und kann zu einem externen Taktgeber synchronisiert werden. Darüber hinaus bietet der TPS55288/TPS55288-Q1 eine optionale Frequenzspreizung zur Reduzierung von Spitzen-EMI. Der TPS55288/TPS55288-Q1 bietet einen Ausgangsüberspannungschutz, eine durchschnittliche Induktivitäts-Strombegrenzung, eine Zyklus-für-Zyklus-Spitzenstrombegrenzung und eine Ausgangskurzschluss-Sicherung. Der TPS55288/TPS55288-Q1 gewährleistet außerdem einen sicheren Betrieb mit einer optionalen Ausgangsstrombegrenzung und einem Schluckaufschutz bei anhaltender Überlast. Der TPS55288/TPS55288-Q1 kann eine kleine Induktivität und kleine Kondensatoren mit hoher Schaltfrequenz verwenden. Er ist in einem 4,0 mm × 3,5 mm QFN-Gehäuse erhältlich. Die TPS55288-Q1 Geräte sind AEC-Q100 für Anwendungen in der Automobilindustrie qualifiziert.
Merkmale
- Unterstützung für programmierbare Stromversorgung (PPS) für USB-Power-Delivery (USB-PD)
- Großer Eingangsspannungsbereich: 2,7 V bis 36 V
- Programmierbarer Ausgangsspannungsbereich: 0,8 V bis 22 V mit 20-mV-Schritten
- Referenzspannungsgenauigkeit: ±1 %
- Anpassbare Ausgangsspannungskompensation für Spannungsabfall über das Kabel
- Programmierbare Ausgangsstrombegrenzung von bis zu 6,35 A mit 50-mA-Schritten
- Überwachung des Ausgangsstromüberwachung mit einer Genauigkeit von ±5 %
- I2C Schnittstelle
- Hohe Effizienz über den gesamten Lastbereich
- 97 % Wirkungsgrad bei VIN = 12V, VOUT = 20 V und IOUT = 3 A
- Programmierbarer PFM- und FPWM-Modus bei geringer Last
- Verhinderung von Frequenzstörungen und Nebensignaleffekt
- Optionale Taktsynchronisierung
- Programmierbare Schaltfrequenz von 200 kHz bis 2,2 MHz
- EMI-Minderung
- Optionale programmierbare Frequenzspreizung
- Unbedrahtetes Gehäuse
- Umfassende Schutzfunktionen
- Ausgangsüberspannungsschutz
- Hiccup-Modus für Ausgangskurzschluss-Sicherung
- Übertemperaturschutz
- Programmierbare durchschnittliche Induktivitäts-Strombegrenzung von bis zu 16 A
- Kleine Lösungsgröße
- Maximale Schaltfrequenz von bis zu 2,2 MHz
- Hotrod™-QFN-Gehäuse von 4,0 mm x 3,5 mm
- Feste Soft-Start-Zeit von 4 ms
Applikationen
- USB-PD
- Docking-Station
- Industrie-PC
- Powerbank
- Monitor
- Drahtloses Ladegerät
Datenblätter
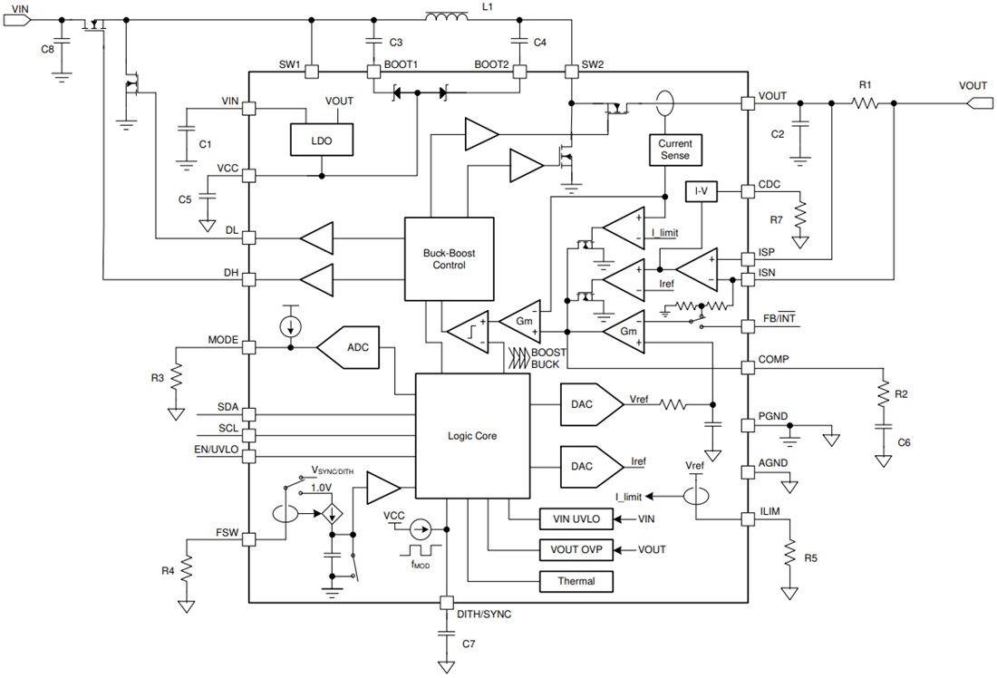
Funktionales Blockdiagramm
