Texas Instruments TPS56124x Synchrone Abwärtswandler

Die synchronen Abwärtswandler TPS56124x von Texas Instruments sind einfache, benutzerfreundliche, synchrone Abwärtswandler mit einer Eingangsspannung von 4,2 V bis 17 V und unterstützen bis zu 1 A Dauerstrom. Das Gerät ist so ausgelegt, dass es mit einer minimalen Anzahl externer Komponenten und einem niedrigen Standby-Strom arbeitet. Dieses Schaltnetzteil (SMPS) arbeitet mit dem D-CAP3 Steuerungsmodus. Diese Funktion sorgt für ein schnelles Einschwingverhalten und unterstützt Ausgangskondensatoren mit niedrigem äquivalenten Serienwiderstand (ESR), wie z.B. Keramik- und Spezialpolymerkondensatoren mit extrem niedrigem ESR, ohne externe Kompensationskomponenten.

Der TPS561243 von Texas Instruments arbeitet im Eco-Modus, der einen hohen Wirkungsgrad bei geringer Last gewährleistet. Der TPS561246 arbeitet im FCCM-Modus, der unter allen Lastbedingungen die gleiche Frequenz und eine geringere Ausgangswelligkeit aufweist. Mit Hiccup integriert die TPS56124x einen vollständigen Schutz, einschließlich OCP, UVLO, OTP und UVP. Der TPS56124x ist in einem 6-Pin, 1,6 mm × 1,6 mm SOT563-Gehäuse (DRL) erhältlich. Die Sperrschichttemperatur ist von -40 °C bis 125 °Cspezifiziert.

Merkmale

  • Für eine große Auswahl von Applikationen ausgelegt
    • 4,2 V bis 17 V Eingangsspannungsbereich
    • 0,6 V bis 7 V Ausgangsspannungsbereich
    • 0,6 V Referenzspannung
    • ±1,5 % Genauigkeit der Referenzspannung
    • 100 mΩ und 55 mΩ integrierte FETs
    • Niedriger Ruhestrom für TPS561243 von 110 µA
    • Schaltfrequenz von 1280 kHz
    • Maximaler Betrieb mit großem Tastverhältnis von 95 %
    • 1,4 ms feste Sanftanlaufzeit
  • Einfache Handhabung und kleines Design
    • TPS561243 Eco-Modus und TPS561246 FCCM-Modus bei geringer Last
    • D-CAP3™ Steuermodus mit schnellem Einschwingverhalten
    • Unterstützt die Inbetriebnahme mit vorgespanntem Ausgang
    • Nicht verriegelnd für OT- und UVLO-Schutzfunktionen
    • Zyklus-für-Zyklus-Überstrombegrenzung
    • Hiccup-Modus für UV-Schutz
    • Sperrschicht-Betriebstemperaturbereich: -40 °C bis 125 °C
    • 1,6 mm × 1,6 mm SOT-563-Gehäuse

Applikationen

  • WLAN/Wi-Fi-Zugangspunkt
  • Modem (Kabel/DSL/GFAST)
  • Router für kleine Unternehmen
  • Stromzähler
  • STV und DVR
  • Haushaltsgeräte

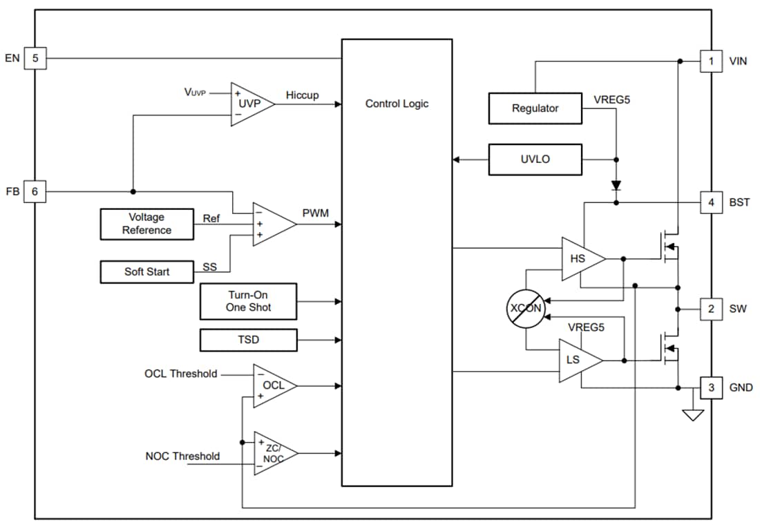
Funktionales Blockdiagramm

Blockdiagramm - Texas Instruments TPS56124x Synchrone Abwärtswandler
Veröffentlichungsdatum: 2024-08-16 | Aktualisiert: 2024-08-23