Texas Instruments TPS562201/TPS562208 Abwärtswandler
Die synchronen Abwärtsregler TPS562201/TPS562208 von Texas Instruments sind einfache, benutzerfreundliche, synchrone 2A-Abwärtswandler in einem SOT-23-Gehäuse. Die Geräte sind optimiert, um mit einem Minimum an externen Komponenten zu funktionieren, und um einen geringen Ruhestrom zu erreichen. Diese Schaltmodus-Stromversorgungsgeräte (SMPS) verwenden eine Steuerung mit dem D-CAP-Modus, um die Bereitstellung einer schnellen Einschwingzeit zu ermöglichen Sie unterstützen sowohl Ausgangskondensatoren mit geringen äquivalenten Serienwiderständen (ESR) als auch spezielle Polymer- und keramische Kondensatoren mit extrem niedrigen ESR ohne externe Kompensationskomponenten zu unterstützen. Der TPS562201 funktioniert im impulsüberspringenden Modus, der einen hohen Wirkungsgrad bei leichtem Lastbetrieb erhält.Merkmale
- TPS562201 und TPS562208 2A-Wandler mit integrierten 140mΩ- und 84mΩ-FETs
- D-CAP2 Modus-Steuerung mit schneller Einschwingzeit
- Eingangsspannungsbereich: 4,5 V bis 17 V
- Ausgangsspannungsbereich: 0,76 V bis 7 V
- Pulse-Skipping-Modus (TPS562201) oder DC-Modus (TPS562208)
- 580 kHz Schaltfrequenz
- Geringer Abschaltstrom unter 10 µA
- 2 % Rückkopplungsspannungsgenauigkeit (25 °C)
- Einschaltung von vorgespannter Ausgangsspannung
- Zyklus-für-Zyklus-Überstrombegrenzung
- Hiccup-Modus-Überstromschutz
- Nicht-verriegelbare UVP- und TSD-Schutzvorrichtungen
- Fester Soft-Start: 1,0 ms
Applikationen
- Digitale TV-Stromversorgung
- High Definition (HD) Blu-ray™ Disc Player
- Netzwerk-Home-Terminal
- Digitale Set-Top-Box (STB)
- Überwachung
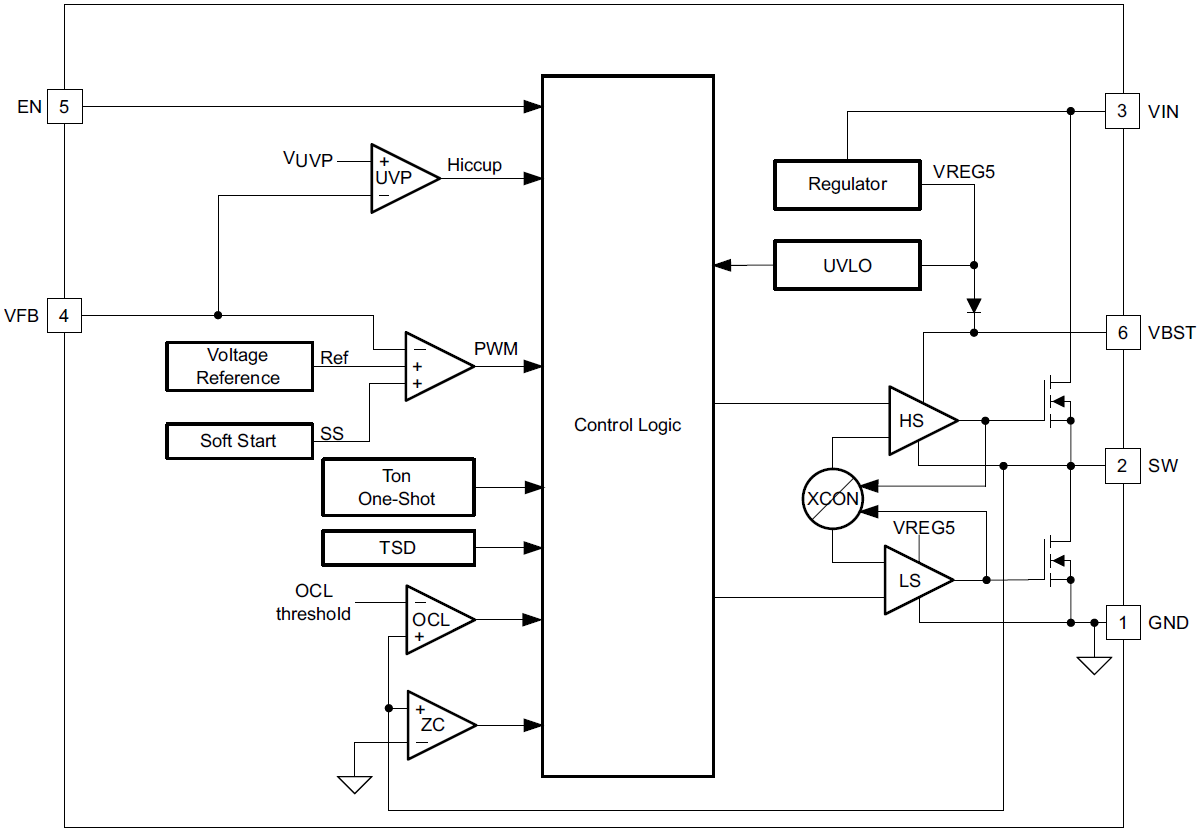
Funktionales Blockdiagramm
Veröffentlichungsdatum: 2016-03-30
| Aktualisiert: 2022-03-11
