Texas Instruments TPS563240 Synchrone Abwärtsspannungsregler

Texas Instruments TPS563240 Synchrone Abwärtsspannungsregler sind für den Betrieb mit einer geringen Anzahl externer Komponenten und für einen geringen Standby-Strom ausgelegt. Diese einfachen und benutzerfreundlichen, synchronen 3-A-Abwärtsregler nutzen die D-CAP3™-Modussteuerung, die ein schnelles Einschwingsverhalten bietet und Kondensatoren mit niedriger ESR sowie Ausgangskondensatoren unterstützt. Die TPS563240 Spannungsregler werden im Impulssprungmodus betrieben, der einen hohen Wirkungsgrad während einem Betrieb mit geringer Last aufrecht erhält. Die Implementierung eines Out-of-Audio™-Betriebs (OOA) ermöglicht diesen Reglern eine Frequenz von 25 kHz unter Leichtlastbedingungen zu erhalten. Zu den typischen Applikationen gehören Fernseher, Set-Top-Boxen, Breitband-Modem, Zugangspunkt-Netzwerke, drahtlose Router und Überwachung.

Merkmale

  • Im 3-A-Wandler integrierte 70-mΩ- und 30-mΩ-FETs unterstützen Transienten von 3,5 A
  • D-CAP3™-Modussteuerung mit schnellem Einschwingverhalten
  • Eingangsspannungsbereich: 4,5 V bis 17 V
  • Ausgangsspannungsbereich: 0,6 V bis 7 V
  • Fester Soft-Start von 1,7 ms
  • Schaltfrequenz von 1,4 MHz
  • Impulssprungmodus mit OOA- und Leichtlast-Betrieb mit Fs über 25 kHz
  • Geringer Abschaltstrom von weniger als 10 µA
  • 1 % Rückkopplungsspannungsgenauigkeit (25 °C)
  • Inbetriebnahme von einer vorgespannten Ausgangsspannung
  • Zyklus-für-Zyklus-Überstrombegrenzung
  • Hiccup-Modus-Überstromschutz
  • Nicht-verriegelbare UVP- und TSD-Schutzfunktionen

Applikationen

  • Fernseher
  • Set-Top-Box
  • Zugangspunkt-Netzwerke (APN)
  • Drahtlose Router
  • Breitband-Modem
  • Überwachung

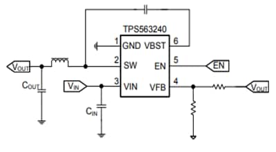
Schaltplan

Schaltplan - Texas Instruments TPS563240 Synchrone Abwärtsspannungsregler

Funktionales Blockdiagramm

Blockdiagramm - Texas Instruments TPS563240 Synchrone Abwärtsspannungsregler
Veröffentlichungsdatum: 2019-02-18 | Aktualisiert: 2023-06-23