Texas Instruments TPS56428 Synchrone Abwärtswandler
Texas Instruments TPS56428 Synchrone Abwärtswandler sind synchrone Abwärtswandler, die auf dem D-CAP2-Modus basieren und für verschiedene Powerbus-Regelapplikationen optimiert sind. Sie erfüllen die Anforderungen für Powerbus-Regelungen mit einer kostengünstigen Lösung mit niedrigem Standby-Strom und einer geringen Anzahl Komponenten. Der D-CAP2-Modus sorgt für schnelle Einschwingzeiten ohne externe Ausgleichskomponenten. Diese adaptive On-Time-Steuerung unterstützt einen nahtlosen Übergang zwischen dem PWM-Modus mit höheren Lastbedingungen und dem erweiterten Eco-Mode-Betrieb bei leichten Lasten. Der erweiterte Eco-Mode™ erhält während niedrigen Lastbedingungen eine höhere Effizienz als der herkömmliche Skip-Modus. Darüber hinaus verfügt der TPS56428 über eine proprietäre Schaltung zur Übernahme von Ausgangskondensatoren mit niedrigem äquivalentem Serienwiderstand (ESR) wie z. B. POSCAP oder SP-CAP und Keramikkondensatoren mit extrem niedrigem ESR.Merkmale
- D-CAP2™-Modus bei 650 KHz Schaltunterstützung für eine Keramikkondensator-Unterstützung mit schneller Einschwingzeit
- VIN-Eingangsspannungsbereich: 4,5 V bis 18 V
- Ausgangsspannungsbereich: 0,6 V bis 7,0 V
- Fortschrittlicher Eco-Mode für hohen Leicht-Last-Wirkungsgrad
- Integrierte FETs, optimiert für ein niedrigeres Tastverhältnis – 68 mΩ (High-Side) und 37 mΩ (Low-Side)
- Abschaltstrom unter 10 µA
- ±1 % anfängliche Spannungsgenauigkeit
- Soft-Start mit Vorspannungsausgangs-Unterstützung
- Zyklus-für-Zyklus-Überstrombegrenzung
- Power-Good-Ausgang
- Fester Soft-Start: 1,0 ms
Applikationen
- Digitales Fernsehen, High-Definition-Videogeräte
- Netzwerk-Home-Terminal
- Digitale Set-Top-Box (STB)
- Netzwerk-Controller
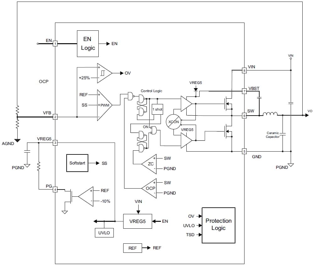
Funktionales Blockdiagramm
Veröffentlichungsdatum: 2016-01-20
| Aktualisiert: 2022-03-11
