Texas Instruments TPS56C230 Synchrone 12-A-Abwärtswandler
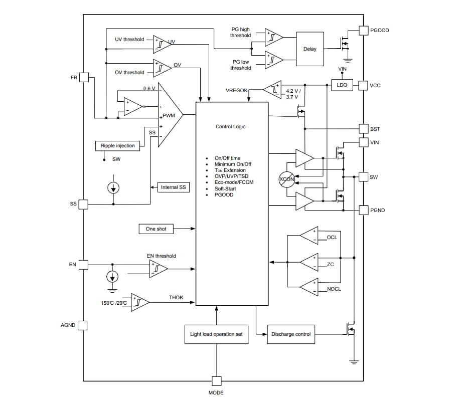
Texas Instruments TPS56C230 Synchrone 12-A-Abwärtswandler können in einer großen Auswahl von Applikationen verwendet werden, da sie einen niedrigen Standby-Strom verbrauchen und nur wenige externe Komponenten benötigen. Der TPS56C230 verfügt über eine D-CAP3-Steuerung, die ein schnelles Einschwingverhalten und eine ausgezeichnete Leitungs- und Lastregelung mit interner Kompensation bietet. Die Wandler verfügen über eine proprietäre Schaltung, die es dem Bauteil ermöglicht, Ausgangskondensatoren mit geringem äquivalentem Serienwiderstand (ESR), wie z. B. Spezial-Polymerkondensatoren und Keramikkondensatoren mit extrem niedrigem ESR zu unterstützen.Die TPS56C230 synchronen 12-A-Abwärtswandler bieten einen MODE-Pin, der zur Einstellung des Eco-Modus oder FCCM-Modus für einen Betrieb mit leichter Last verwendet wird. Der Eco-Modus hält einen hohen Wirkungsgrad bei leichtem Lastbetrieb aufrecht und der FCCM-Modus hält die Ausgangswelligkeit bei leichter Last gering. Der TPS56C230 unterstützt sowohl interne als auch externe Soft-Start-Zeitoptionen. Das Bauteil verfügt über eine interne feste Soft-Start-Zeit von 1,2 ms, wenn jedoch die Applikation eine längere Soft-Start-Zeit erfordert, kann der externe SS-Pin, der sich mit einem externen Kondensator verbinden lässt, dafür verwendet werden. Der TPS56C230 integriert die Power-Good-Anzeige und bietet eine Ausgangsentladungsfunktion. Dadurch werden umfassende Schutzfunktionen wie OVP, UVP, OCP, OTP und UVLO bereitgestellt.
Der TPS56C230 bietet eine Sperrschichttemperatur von -40 °C bis +125 °C und ist in einem 20-Pin-HotRod™-Gehäuse von 3,0 mm x 3,0 mm erhältlich.
Merkmale
- Eingangsspannungsbereich: 4,5 V bis 18 V
- Ausgangsspannungsbereich: 0,6 V bis 5,5 V
- Unterstützt einen Dauerausgangsstrom von 12 A
- D-CAP3™-Architektursteuerung für ein schnelles Einschwingverhalten
- 1 % Rückkopplungs-Spannungsgenauigkeit (25 °C)
- Integrierte 17-mΩ- und 5,9-mΩ-FETs
- Wählbarer Eco-mode™ und erzwungener kontinuierlicher leitfähiger Modus (FCCM) über MODE-Pin
- 500 kHz Schaltfrequenz
- Einstellbare Soft-Start-Zeit mit standardmäßiger 1 ms
- Integrierte Power-Good-Anzeige
- Integrierte Ausgangsentladungsfunktion
- Zyklus-für-Zyklus-Überstromschutz
- Nicht-verriegelte Überspannungs-, Unterspannungs-, Übertemperatur- und Unterspannungssperr-Schutzfunktionen
- Sperrschicht-Betriebstemperaturbereich: -40 °C bis +125 °C
- 20-Pin-HotRod™-VQFN-Gehäuse von 3,0 mm × 3,0 mm
- Pin-zu-Pin-kompatibel mit TPS568230 von 8 A
- Erstellen eines individuellen Designs mit dem TPS56C230 mit dem WEBENCH® Power Designer
Applikationen
- Digitalfernseher und Set-Top-Box
- PC und Industrie-PC
- Drahtgebundene Netzwerke
- Verteilte Stromversorgungssysteme
Vereinfachter Schaltplan
Funktionales Blockdiagramm
