Texas Instruments TPS61021 3A-Aufwärtswandler
Texas Instruments TPS61021 3A-Aufwärtswandler bietet eine Stromversorgungslösung für tragbare oder intelligente Geräte, die mit Alkaline-, NiMH-, Li-Mn- oder Li-Ionen-Batterien betrieben werden. Der TPS61021 ist in der Lage, 3,3V Spannung und 1,5A Strom von einer 1,8 V-Batterie auszugeben. Die Fähigkeit des TPS61021 mit 0,5V Eingangsspannung zu arbeiten, kann die Batterielaufzeit verlängern. Der TPS61021 wird bei hoher Last mit 2MHz Schaltfrequenz betrieben und wechselt bei geringer Last in den Energiesparmodus, um einen hohen Wirkungsgrad über den gesamten Laststrombereich zu erhalten. Das Bauteil verbraucht bei leichter Last einen Ruhestrom von nur 17 μA von VOUT.Merkmale
- Eingangsspannungsbereich: 0,5 V bis 4,4 V
- 0,9 V minimale Eingangsspannung zur Inbetriebnahme
- Einstellbereich für Ausgangsspannung: 1,8 V bis 4,0 V
- 91 % Wirkungsgrad bei VIN = 2,4 V, VOUT = 3,3 V, IOUT = 1,5 A
- 2,0 MHz Schaltfrequenz
- IOUT > 1,5 A bei VOUT = 3,3 V wenn VIN > 1,8 V
- 16 µA Ruhestrom (typisch)
- ±2,5 % Referenzspannungsgenauigkeit über -40 °C bis 125 °C
- PFM-Betriebsmodus bei geringer Last
- Echte Trennung zwischen Eingang und Ausgang
- während Abschaltung
- Ausgangsüberspannungsschutz
- Ausgangskurzschlussschutz
- Übertemperaturschutz
- 2 mm×2 mm WSON-Gehäuse
Applikationen
- Batteriebetriebene IoT-Geräte
- Gaming-Steuerung
- Thermostat
- Mobile medizinische Ausrüstung
- Backup-System für Superkondensator
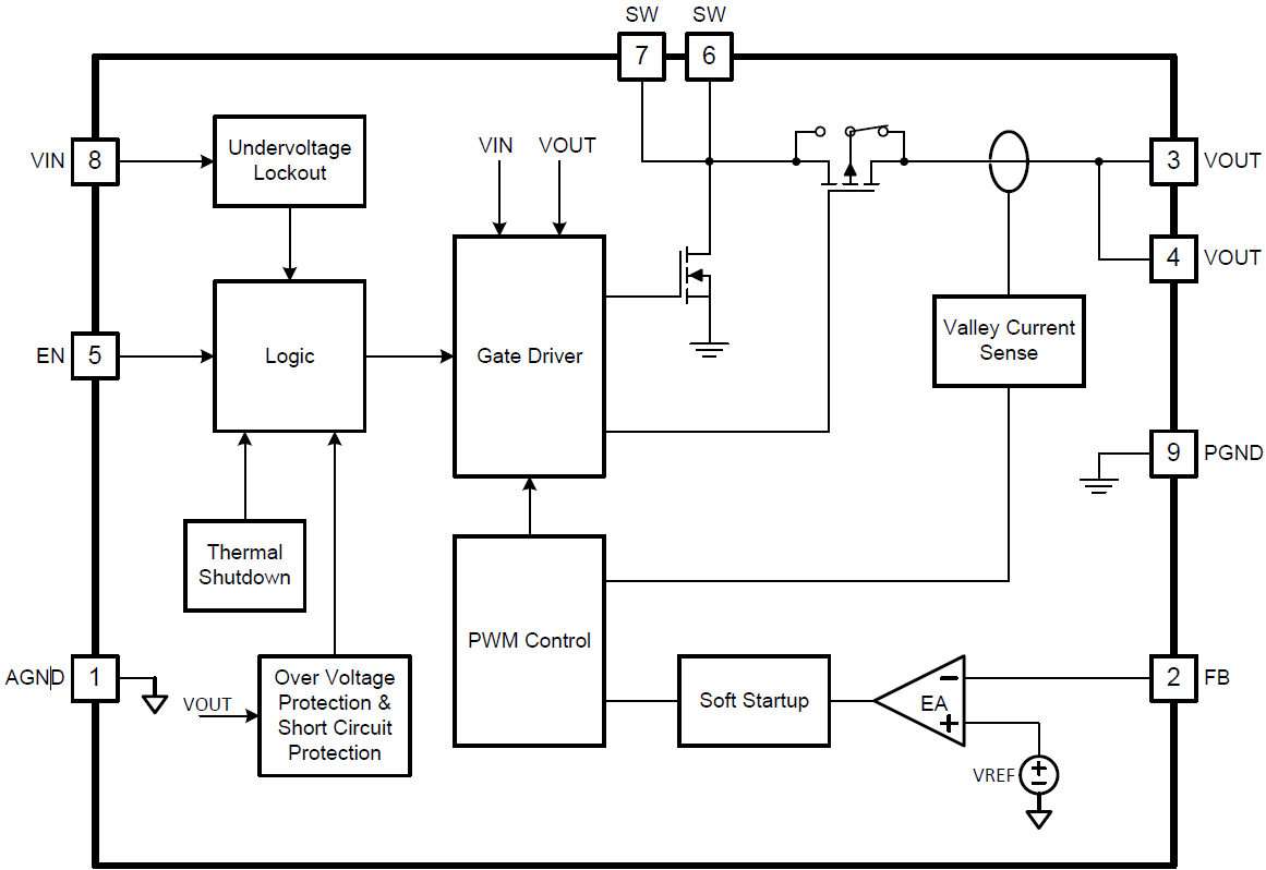
Funktionales Blockdiagramm
Veröffentlichungsdatum: 2016-06-01
| Aktualisiert: 2022-03-11
