Texas Instruments TPS61022 8-A-Aufwärtswandler
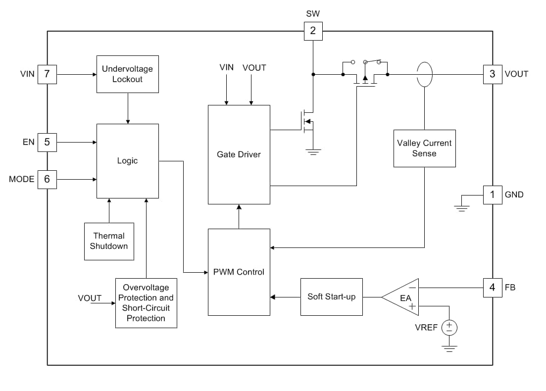
Texas Instruments TPS61022 8-A-Aufwärtswandler sind eine Stromversorgungslösung für tragbare Ausrüstungen und IoT-Geräte, die von verschiedenen Batterien und Superkondensatoren betrieben werden. Der TPS61022 verfügt über eine Schalt-Talstrombegrenzung von mindestens 6,5 V über den gesamten Eingangsspannungsbereich von 0,5 V bis 5,5 V. Der TPS61022 unterstützt Superkondensator-Backup-Leistungsapplikationen, die den Superkondensator tief entladen können. Die TPS61022 Wandler werden bei einer Schaltfrequenz von 1 MHz betrieben, wenn die Eingangsspannung über 1,5 V liegt.Der TPS61022 verfügt über eine Schaltfrequenz, die sich stufenweise bis zu 0,6 MHz senkt, wenn die Eingangsspannung unter 1,5 V bis hinunter zu 1 V zu liegen kommt. Der TPS61022 MODE-Pin legt bei Leichtlastbedingungen den Betrieb entweder im Stromsparmodus oder erzwungenen PWM-Modus fest. Der TPS61022 verbraucht bei leichter Last einen Ruhestrom von nur 26 μA von VOUT. Das Bauteil unterbricht den Eingangsstrom beim Abschalten vollständig. Der TPS61022 bietet einen 5,7-V-Ausgangsüberspannungsschutz, eine Ausgangs-Kurzschluss-Sicherung und einen Übertemperaturschutz.
Merkmale
- Eingangsspannungsbereich: 0,5 V bis 5,5 V
- Mindest-Eingangsspannung bei Inbetriebnahme: 1,8 V
- Einstellungsbereich der Ausgangsspannung: 2,2 V bis 5,5 V
- Zwei 12 mΩ (LS)/18 mΩ (HS) MOSFETs
- 8 A Schalt-Talstrombegrenzung
- 94,7 % Wirkungsgrad bei VIN = 3,6 V, VOUT = 5 V und IOUT = 3 A
- Schaltfrequenz von 1 MHz wenn VIN >1,5 V und Schaltfrequenz von 0,6 MHz wenn VIN <1 V
- ±2,5 % Referenzspannungsgenauigkeit über -40 °C bis +125 °C
- Pin-wählbarer automatischer PFM-Betriebsmodus oder erzwungener PWM-Betriebsmodus bei geringer Last
- Durchgangsmodus, wenn VIN > VOUT
- Echte Trennung zwischen Eingang und Ausgang während dem Abschalten
- Ausgangsüberspannungs- und Übertemperaturschutzfunktionen
- Ausgangskurzschluss-Sicherung
- 7-Pin-VQFN-Gehäuse von 2 mm × 2 mm
Applikationen
- USB-Anschluss
- Backup für Superkondensator
- GPRS-Stromversorgung
Typische Applikations-Schaltung
Blockdiagramm
Veröffentlichungsdatum: 2019-05-02
| Aktualisiert: 2023-09-07
