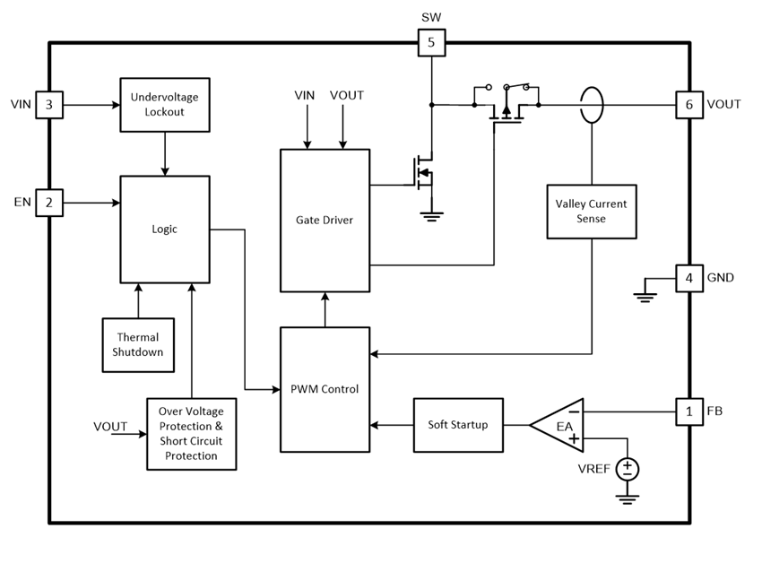
Texas Instruments TPS61023 3-A-Aufwärtswandler
Texas Instruments TPS61023 3-A-Aufwärtswandler sind eine Stromversorgungslösung für tragbare und Smart-Geräte, die von verschiedenen Batterien und Superkondensatoren betrieben werden. Der TPS61023 verfügt über eine typische 3,7-A-Talschaltstromgrenze über den gesamten Temperaturbereich und eine 0,5-V-Ultra-Low-Eingangsspannung. Der TPS61023 unterstützt Backup-Leistungsapplikationen von Superkondensatoren mit einem großen Eingangsspannungsbereich von 0,5 V bis 5,5 V, die den Superkondensator tief entladen können.Die 3-A-Boost-Wandler TPS61023 von Texas Instruments arbeiten mit einer Schaltfrequenz von 1 MHz, wenn die Eingangsspannung über 1,5 V liegt. Die Schaltfrequenz sinkt allmählich auf 0,5 MHz, wenn die Eingangsspannung unter 1,5 V liegt, bis auf 1 V. Der TPS61023 wechselt bei leichten Lastbedingungen in den Energiesparmodus, um über den gesamten Laststrombereich einen hohen Wirkungsgrad aufrechtzuerhalten. Das Bauteil verbraucht bei geringer Last einen Ruhestrom von 20 µA von VOUT.
Während eines Shutdowns ist der TPS61023 vollständig von der Eingangsleistung getrennt und verbraucht nur 0,1 µA Strom, wodurch eine lange Batterielebensdauer erreicht wird. Der TPS61023 verfügt über einen 5,7-V-Ausgangsüberspannungsschutz, einen Ausgangskurzschlussschutz und einen thermischen Abschaltschutz.
Merkmale
- 0,5 V bis 5,5 V Eingangsspannungsbereich
- Mindest-Eingangsspannung für die Inbetriebnahme: 1,8 V
- Einstellbereich der Ausgangsspannung: 2,2 V bis 5,5 V
- Zwei MOSFETs mit 47 mΩ (LS) / 68 mΩ (HS)
- Talschaltstrombegrenzung: 3,7 A
- 94 % Wirkungsgrad bei VIN = 3,6 V, VOUT = 5 V und IOUT = 1,5 A
- 1 MHz Schaltfrequenz, wenn VIN > 1,5 V und 0,5 MHz Schaltfrequenz, wenn VIN < 1 V
- Typischer 0,1 µA Abschaltstrom von VIN und SW
- ±2,5 % Referenzspannungsgenauigkeit über -40 °C bis +125 °C
- Automatischer PFM-Betriebsmodus bei geringer Last
- Durchgangsmodus, wenn VIN– VOUT
- Echte Trennung zwischen Eingang und Ausgang während dem Abschalten
- Ausgangsüberspannungs- und Übertemperaturschutzfunktionen
- Ausgangskurzschluss-Sicherung
- 6-Pin-SOT563-Gehäuse (DRL) von 1,2 mm × 1,6 mm
Applikationen
- Elektronische Regaletiketten
- Video-Türklingel
- Fernbedienung
Blockdiagramm
