Texas Instruments TPS61033x/TPS61033x-Q1 Synchroner Aufwärtswandler
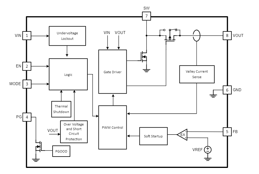
Der Texas Instruments TPS61033x/TPS61033x-Q1 synchrone Aufwärtswandler bietet eine Stromversorgungslösung für tragbare Ausrüstungen und Smart-Geräte, die von verschiedenen Batterien und anderen Stromversorgungen gespeist werden. Der TPS61033/TPS61033x-Q1 verfügt über eine Talschalter-Strombegrenzung von 5,5 A (typisch) über einen vollen Temperaturbereich. Darüber hinaus verwendet das Bauteil eine adaptive Talstrom-Steuertopologie mit konstanter Einschaltzeit, um die Ausgangsspannung zu regeln und einen Betrieb mit einer Schaltfrequenz von 2,4 MHz zu ermöglichen. Bei geringer Last sind zwei Modi möglich, indem der MODE-Pin konfiguriert wird: Automatischer PFM-Modus und erzwungene PWM, um den Wirkungsgrad und die Rauschimmunität bei geringer Last auszugleichen.Der TPS61033x/TPS61033x-Q1 von TI verbraucht von VIN bei geringer Last einen Ruhestrom von 20 µA. Der TPS61033x ist vollständig vom Eingangsstrom getrennt und verbraucht während des Abschaltens einen Strom von nur 0,1 µA, um die Laufzeit der Batterie zu verlängern.
Der Wandler verfügt über einen Ausgangsüberspannungsschutz von 5,75 V, eine Ausgangskurzschluss-Sicherung und einen Übertemperaturschutz.
Der TPS61033/TPS61033x-Q1 bietet eine winzige Lösung mit einem SOT583-Gehäuse von 2,1 mm × 1,6 mm und eine minimale Anzahl von externen Komponenten. Die TPS61033x-Q1 Bauteile sind für Fahrzeuganwendungen AEC-Q100-qualifiziert.
Merkmale
- Zwei Optionen für die Strombegrenzung bei Talschaltung
- TPS61033 bei 5,5 A typisch
- TPS610333 bei 1,85 A typisch
- Hoher Wirkungsgrad und Leistungsfähigkeit
- Zwei 25 mΩ (LS)/46 mΩ (HS) MOSFETs
- Unterstützt bis zu 2,4 MHz mit kleinen L-C-Komponenten
- Wirkungsgrad von bis zu 93,42 % bei VIN = 3,3 V, VOUT = 5 V und IOUT = 1 A
- Wirkungsgrad von bis zu 90,78 % bei VIN = 3,3 V, VOUT = 5 V und IOUT = 2 A
- Verlängert die Betriebszeit des Systems
- Ruhestrom von 20 μA (typisch) am VIN -Pin
- Ruhestrom von 5,3 μA (typisch) am VOUT -Pin
- Typischer Abschaltstrom: 0,1 μA
- Eingangsspannungsbereich: 1,8 V bis 5,5 V
- Ausgangsspannungsbereich: von 2,2 V bis 5,5 V
- Wenn FB sich mit der VIN -Ausgangsspannung verbindet: 5,0 V (fest)
- Referenzspannungsgenauigkeit von ±1,5 % bei –40 °C bis +125 °C
- Power-Good-Ausgang mit Fensterkomparator
- Bei leichter Last kann der Betriebsmodus durch Auswahl eines Pins zwischen automatischem PFM und erzwungenem PWM umgeschaltet werden.
- Durchgangsmodus, wenn VIN > VOUT
- Sichere und robuste Betriebsfunktionen
- Echte Trennung zwischen Eingang und Ausgang während dem Abschalten
- Ausgangsüberspannungs- und Übertemperaturschutz
- Ausgangskurzschluss-Sicherung
- 8-Pin-SOT583-Gehäuse von 2,1 mm x 1,6 mm
Applikationen
- Tablet (Multimedia)
- Smart-Lautsprecher
- Mobile Kassensysteme
Datenblätter
Typische Applikations-Schaltung
Blockdiagramm
Veröffentlichungsdatum: 2023-04-26
| Aktualisiert: 2024-03-11
