Texas Instruments Texas Instruments TPS61046 Ausgangsspannungs-Aufwärtswandler
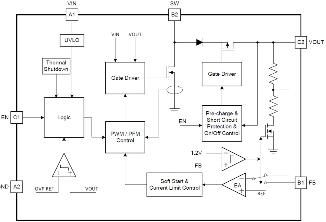
Der Texas Instruments TPS61046 Ausgangsspannungs-Aufwärtswandler ist ein hoch integrierter Aufwärts-Wandler für Anwendungen, die hohe Spannung und winzige Lösungsgröße erfordern. Sie sind ideal für Anwendungen wie PMOLED-Panel und Sensormodule. Der TPS61046 integriert einen 30V Netzschalter, einen Eingangs-/Ausgangstrennschalter und eine Leistungsdiode. Bis zu 28V können vom Eingang einer Li + Batterie oder zwei Alkali-Batterien in Reihe ausgegeben werden. Diese Komponente arbeitet mit einer Schaltfrequenz von 1,0MHz. Dies erlaubt die Verwendung von kleinen externen Bauteilen. Der TPS61046 verfügt durch die Verbindung des FB-Kontakts mit dem VIN-Kontakt über eine interne Standard-12V Ausgangsspannungs-Einstellung. So sind nur drei externe Komponenten nötig, um die 12V Ausgangsspannung zu erhalten.Merkmale
- 1.8V to 5.5V, 1.6V input voltage range after startup
- 28V maximum output voltage
- Integrated power diode and isolation switch
- 900mA (typical) switch current
- Up to 85% efficiency at 3.6V input and 12V output
- 500nA ultra-low shutdown current
- ±2% output voltage accuracy
- Power save operation mode at light load
- Internal 10ms soft start time
- True disconnection between input and output during shutdown
- Output short circuit protection
- Output overvoltage protection
- Thermal shutdown protection
- 0.80mm × 1.20mm WCSP package
Applikationen
- PMOLED power supply
- Wearable devices
- Portable medical equipment
- Sensor power supply
Functional Block Diagram
Veröffentlichungsdatum: 2015-06-29
| Aktualisiert: 2022-03-11
