Texas Instruments TPS6125xA 4A-Aufwärtswandler
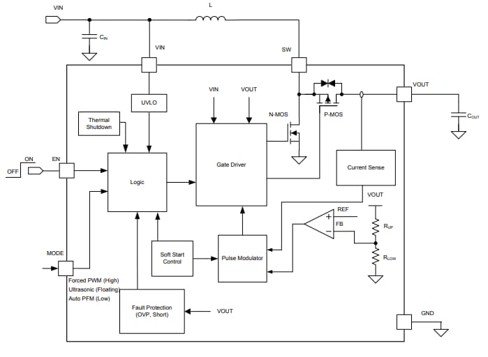
Der Texas Instruments TPS6125xA 4A-Aufwärtswandler bietet eine Stromversorgungslösung für batteriebetriebene tragbare Applikationen. Mit einem Eingangsspannungsbereich von 2,3 V bis 5,5 V unterstützt das Bauteil Applikationen, die von den Li-Ion-Batterien mit dem erweiterten Spannungsbereich angetrieben werden. Verschiedene feste Ausgangsspannungsversionen von 4,5 V, 4,7 V, 5 V und 5,2 V sind erhältlich. Der TPS6125xA unterstützt bis zu 1.500 mA Laststrom von einem bis zu 3 V entladenem Akku. Der TPS6125xA arbeitet mit einer typischen Schaltfrequenz von 3,8 MHz. Der TPS6125xA kann im automatischen PFM-Modus, im erzwungenem PWM-Modus oder im Ultraschallmodus flexibel konfiguriert werden. Der automatische PFM-Modus könnte vom hohen Wirkungsgrad bei geringer Last profitieren. Der erzwungene PWM-Betrieb kann die Schaltfrequenz konstant über den gesamten Lastbereich halten. Der Ultraschallmodus hält die Schaltfrequenz immer größer als 25 kHz bei jedem Lastzustand, um das akustische Rauschen zu vermeiden.Merkmale
- Großer Eingangsspannungsbereich von 2,3 V bis 5,5 V
- Feste Ausgangsspannungen: 4,5/4,7/5,0/5,2 V
- Zwei integrierte FETs: 35 mΩ LS-FET und 60 mΩ HS-FET
- IOUT ≥ 1.500 mA kontinuierlich bei VOUT = 5 V und VIN ≥ 3 V
- 42 µA Ruhestrom vom Eingang
- 4 A Schalt-Talstrombegrenzung
- Schaltfrequenz von 3,8 MHz
- Auswählbarer automatischer PFM-, erzwungener PWM- und Ultraschall-Modus
- Unterstützt Durchgangs-Modus
- ±2 % Ausgangsspannungsgenauigkeit
- 600 µs Soft-Start-Zeit
- Hiccup-Modus-Kurzschlussschutz
- Lasttrennung beim Abschalten
- Thermische Abschaltung
- Gesamtgröße der Lösung: <25 mm2
Applikationen
- Smartphones
- Tragbarer Lautsprecher
- USB-Ladeanschlüsse
- NFC-PA-Versorgung
- Li-Batterie zu 5V-Leistungsumwandlung
Blockdiagramm
Veröffentlichungsdatum: 2017-05-24
| Aktualisiert: 2022-05-17
