Texas Instruments TPS61372 Synchroner Aufwärtswandler
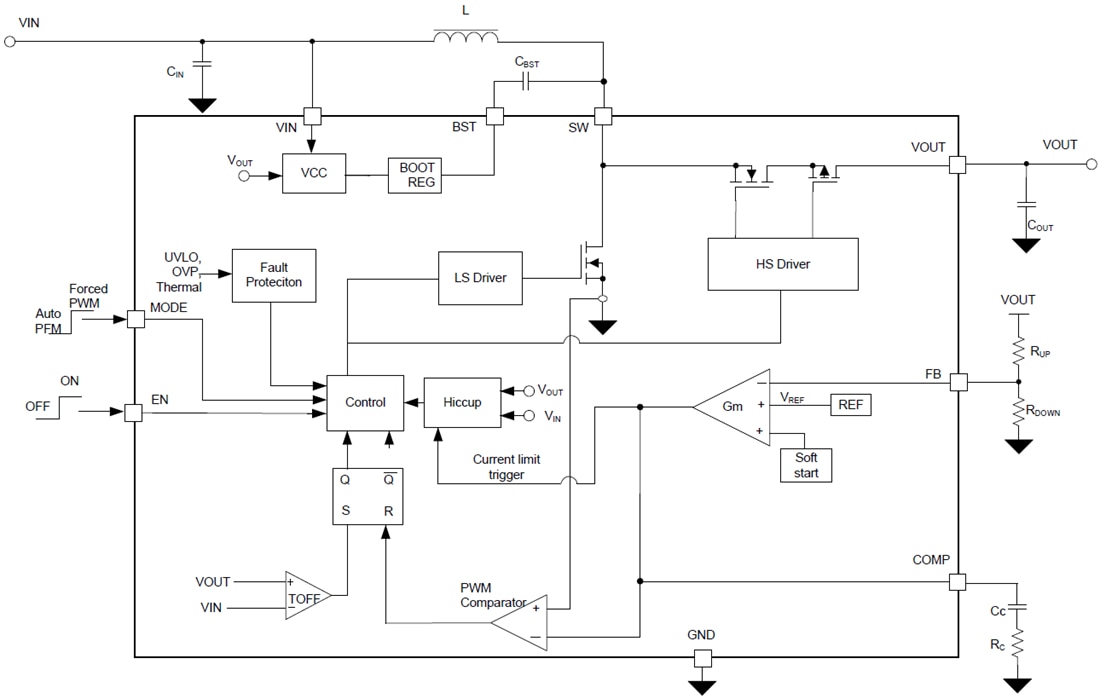
Der Texas Instruments TPS61372 synchrone Aufwärtswandler ist ein vollständig integrierter Wandler mit eingebauter Lasttrennung. Das Bauteil unterstützt eine Ausgangsspannung von bis zu 16 V mit einer Strombegrenzung von 3,8 A. Die Eingangsspannungsbereiche von 2,5 V bis 5,5 V unterstützen Applikationen, die von einer Einzellen-Lithium-Ionen-Batterie oder einem 5-V-Bus versorgt werden. Das TPS61372 verwendet den Spitzenstrommodus mit der adaptiven Off-Time-Steuerungstopologie. Das Bauteil arbeitet im PWM-Betrieb von 1,5 MHz bei mittleren bis hohen Lasten. Bei leichten Lastbedingungen kann das Bauteil entweder im automatischen PFM- oder erzwungenen PWM-Betrieb über die MODE-Pinverbindung konfiguriert werden. Der automatische PFM-Modus hat den Vorteil eines hohen Wirkungsgrades bei geringer Last. Der erzwungene PWM-Modus hält die Schaltfrequenz über den gesamten Lastbereich konstant.Der TPS61372 verfügt über einen Soft-Start zur Reduzierung des Einschaltstroms während der Inbetriebnahme. Der TPS61372 zeichnet sich durch die Lastabschaltung während des Abschaltens aus und bietet einen Ausgangs-Kurzschlussschutz für den Hiccup-Modus. Darüber hinaus verfügt das Bauteil über einen Ausgangsüberspannungs- und Übertemperaturschutz. Der TPS61372 bietet eine kompakte Lösungsgröße mit einem 16-Pin-WCSP-Gehäuse von 1,57 mm × 1,52 mm und einer Höhe von 0,5 mm.
Merkmale
- Eingangsspannungsbereich: 2,5 V bis 5,5 V
- Ausgangsspannungsbereich: bis zu 16 V
- Einschaltwiderstand
- Low-Side-FET - 33 mΩ
- High-Side-FET - 104 mΩ
- Schalter-Spitzenstrombegrenzung: 3,8 A
- Ruhestrom von VIN: 74 µA
- Ruhestrom von VOUT: 10 µA
- Abschaltstrom von VIN: 1 µA
- Schaltfrequenz: 1,5 MHz
- Sanftanlaufzeit: 0,9 ms
- Ausgangskurzschlussschutz mit Hiccup
- Auswählbarer automatischer PFM- und erzwungener PWM-Modus
- Lasttrennung beim Herunterfahren
- Externe Schleifen-Kompensation
- Ausgangsüberspannungsschutz
- 16-Pin-WCSPs mit 1,57 mm × 1,52 mm × 0,5 mm
Applikationen
- HF-PA-Treiber
- NAND-Flash
- Notstromversorgungssysteme
- Motortreiber
- Treiber für optische Sensoren
Funktionales Blockdiagramm
Veröffentlichungsdatum: 2019-03-27
| Aktualisiert: 2023-08-11
