Texas Instruments TPS61376 4,5-A-Aufwärtswandler

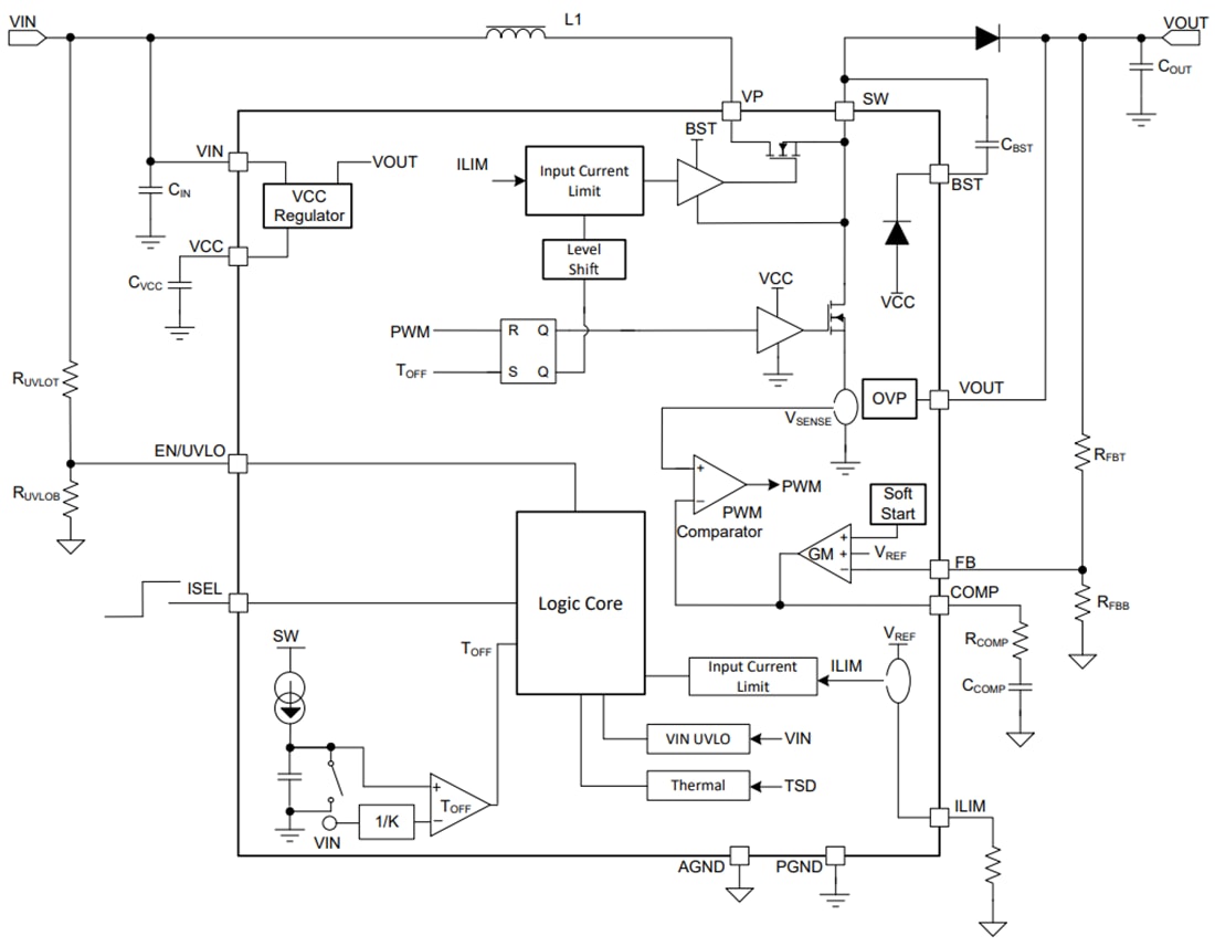
Der Texas Instruments TPS61376 4,5-A-Aufwärtswandler ist ein nicht-synchroner Hochspannungs-Aufwärtswandler mit Eingangs-Durchschnittsstrombegrenzung und echten Lasttrennfunktionen. Der Schwellenwert der Eingangs-Durchschnittsstrombegrenzung kann über den ILIM-Pin von 0,1 A bis 3,0 A programmiert werden. Der Isolierungs-FET zwischen dem VP- und SW-Pin trennt den Pfad zwischen Eingang und Ausgang vollständig, wenn das Bauteil deaktiviert ist. Der TPS61376 verfügt über einen großen Eingangsspannungsbereich von 2,9 V bis 23 V und die Ausgangsspannung deckt bis zu 25 V ab.

Der TPS61376 verwendet den Spitzenstrommodus mit der adaptiven Off-Time-Steuerungstopologie. Das Bauteil arbeitet im PWM-Modus bei mittleren bis hohen Lasten. Bei leichten Lastbedingungen wechselt das Bauteil in den PFM-Modus, um einen hohen Wirkungsgrad über den gesamten Laststrombereich aufrecht zu erhalten. Darüber hinaus enthält der TPS61376 viele robuste Schutzfunktionen. Dazu gehören ein Ausgangsüberspannungsschutz, ein Zyklus-für-Zyklus-Überstromschutz und eine thermische Abschaltung. Der TPS61376 von Texas Instruments bietet eine sehr kleine Lösungsgröße mit einem HotRod™ Lite VQFN-Gehäuse von 2,5 mm × 2,0 mm.

Merkmale

  • Großer Eingangs- und Ausgangsspannungsbereich
    • Eingangsspannungsbereich: 2,9 V bis 23 V
    • Ausgangsspannungsbereich: 4,5 V bis 25 V
  • Induktivitäts-Spitzenstrombegrenzung von bis zu 4,5 A
  • Programmierbarer Eingangs-Durchschnittsstrom-Begrenzungsbereich: 0,1 A bis 3 A
  • Schaltfrequenz
    • TPS61376: 1.2MHz
    • TPS613761: 650KHz
  • Zwei integrierte MOSFETs
    • ISO-FET (40 mΩ)
    • Low-Side-FET (50 mΩ)
  • Sichere und robuste Betriebsfunktionen
    • Ausgangsüberspannungsschutz
    • Zyklus-für-Zyklus-Überstromschutz
    • Echte Trennung zwischen Eingang und Ausgang während der EN-Abschaltung
    • Thermische Abschaltung
  • Präziser EN/UVLO-Schwellenwert
  • Externe Schleifenkompensation
  • HotRod™ Lite VQFN-Gehäuse von 2,5 mm × 2,0 mm

Applikationen

  • ePOS-Automatisierung und -Zahlung im Einzelhandel
  • Barcode-Scanner
  • Smart-Lautsprecher
  • Haushaltsgeräte

Funktionales Blockdiagramm

Blockdiagramm - Texas Instruments TPS61376 4,5-A-Aufwärtswandler
Veröffentlichungsdatum: 2022-11-09 | Aktualisiert: 2022-11-11