Texas Instruments TPS61377 Synchrone Aufwärtswandler
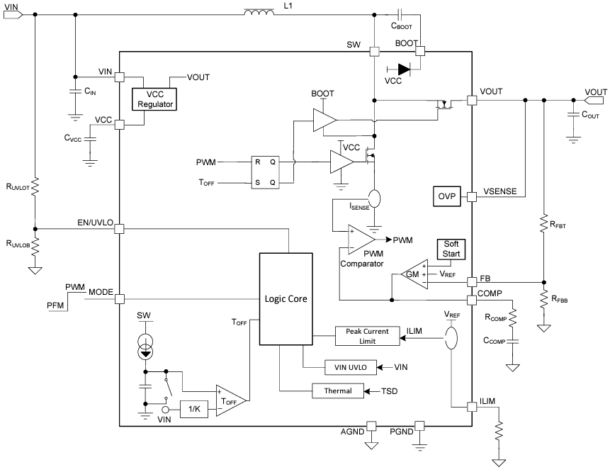
Die synchronen Aufwärtswandler TPS61377 von Texas Instruments sind Hochspannungs-Aufwärtswandler mit programmierbaren Spitzenstrombegrenzungen. Diese Wandler verfügen über einen 50-mΩ-Low-Side-Leistungsschalter und einen 40-mΩ-High-Side-Gleichrichterschalter, um eine hocheffiziente und kleine Lösung zu bieten. Die TPS61377 Aufwärtswandler arbeiten in einem weiten Eingangsspannungsbereich von 2,9 V bis 23 V und einer Ausgangsspannung von bis zu 25 V bei einem Schaltstrom von 6 A. Diese Wandler verwenden eine adaptive konstante Sperrzeit-Spitzenstromsteuertopologie zur Regelung der Ausgangsspannung. Die TPS61377 Aufwärtswandler arbeiten im Pulsbreitenmodulations-Modus (PWM) unter mittleren bis schweren Lastbedingungen. Diese Wandler verfügen über zwei Betriebsmodi, die bei geringer Last über den MODE-Pin ausgewählt werden können. Die beiden Betriebsmodi sind der Impulsfrequenzmodulation-Modus (PFM) zur Verbesserung des Wirkungsgrads bei geringer Last und der erzwungene PWM-Modus zur Vermeidung hörbarer Geräusche und niedriger Schaltfrequenzen. Die TPS61377 Wandler verfügen außerdem über eine Soft-Start-Funktion, eine programmierbare Spitzenschaltungs-Strombegrenzungs-Funktion, einen Ausgangsüberspannungsschutz, einen Zyklus-für-Zyklus-Überstromschutz und einen thermischen Abschaltschutz. Diese synchronen Aufwärtswandler bieten eine sehr kleine Lösungsgröße mit einem 2,5 mm x 2 mm HotRod™ Lite VQFN-Gehäuse. Zu den typischen Applikationen gehören die Leistungsumwandlung 3,3 VIN, 5 VIN zu 12 VOUT, 24 VOUT, industrielle Stromversorgungssysteme und Haushaltsgeräte.Merkmale
- Großer Eingangs- und Ausgangsspannungsbereich:
- 2.9V bis 23V Eingangsspannungsbereich
- Ausgangsspannungsbereich: 4,5 V bis 25 V
- Programmierbare Spitzenstrombegrenzung: 1,5 A bis 6 A
- Schaltfrequenz:
- 650kHz TPS61377
- 1.2MHz TPS613771
- Hoher Wirkungsgrad und Leistungsfähigkeit:
- Spitzenschaltungs-Strombegrenzung von 6 A
- Low-Side-FET: 50mΩ, High-Side-FET: 40mΩ
- Bis zu 95,3 % Effizienz bei VIN = 9 V, VOUT = 16 V und IOUT = 2 A
- Bis zu 96,0 % Effizienz bei VIN = 12 V, VOUT = 24 V und IOUT = 1,5 A
- Verlängert die Betriebszeit des Systems
- Typischer Ruhestrom von 70 µA
- Maximaler Abschaltstrom: 1,25 µA
- Auswählbarer automatischer PFM- und erzwungener PWM-Modus
- Sichere und robuste Betriebsfunktionen
- Ausgangsüberspannungsschutz
- Zyklus-für-Zyklus-Überstromschutz
- Übertemperaturschutz
- Präziser EN/UVLO-Schwellenwert
- Externe Schleifenkompensation
- 2,5 mm x 2 mm HotRod™ Lite VQFN-Gehäuse
Applikationen
- 3,3 VIN, 5 VIN zu 12 VOUT, 24 VOUT Leistungsumwandlung
- Industrieleistungssysteme
- Haushaltsgeräte
Typisches Anwendungsdiagramm
Funktionales Blockdiagramm
Veröffentlichungsdatum: 2024-01-19
| Aktualisiert: 2024-01-24
