Texas Instruments TPS62097/TPS62097-Q1 Abwärtswandler
Der Texas Instruments TPS62097/TSP62097-Q1 2A synchrone Abwärtswandler wurde für einen hohen Wirkungsgrad und geräuschkritische Anwendungen optimiert. Vorrangig sind diese Bauteile auf hocheffektive Wandlung über einen großen Ausgangsstrombereich ausgelegt. Bei mittleren bis hohen Lasten arbeitet der Wandler im PWM-Modus und wechselt bei geringer Last automatisch in den Energiesparmodus. Die Schaltfrequenz ist über einen externen Widerstand im Bereich von 1,5 MHz bis 2,5 MHz wählbar. Die iDCS-Control kann mit einer festgelegten Schaltfrequenz in einem erzwungenen PWM-Modus betrieben werden. Das Bauteil integriert Kurzschlussschutz, Power-Good und thermische Abschaltfunktionen. Die Bauteile TSP62097-Q1 sind AEC-Q100-qualifiziert für Automobil-Applikationen.Merkmale
- iDCS-Control Topologie
- Erzwungener PWM- oder Energiesparmodus
- Wirkungsgrad bis zu 97%
- 2,5V bis 6,0V Eingangsspannung
- 0,8V bis VIN Einstellbare Ausgangsspannung
- 1,8V und 3,3V feste Ausgangsspannung
- ±1% genaue Ausgangsspannung
- Hiccup-Kurzzschlussschutz
- Programmierbarer Softstart
- Verfolgungsfunktion für Ausgangsspannung
- Wählbare Schaltfrequenz
- 100% Tastverhältnis für niedrigsten Dropout
- Ausgangsentladung
- Power-Good-Ausgangsleistung
- Überhitzungsschutz
- -40°C bis +125°C Sperrschichtbetriebstemperaturbereich
- In einem 2 mm×2 mm VQFN-Gehäuse erhältlich
Applikationen
- Applikationen in der Industrie
- Speicherprogrammierbare Steuerungen (SPS)
- Point-of-Load-Regler (POL)
- Solid-State-Laufwerke (SSDs)
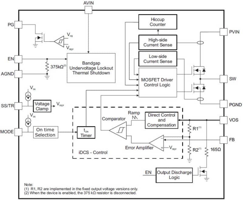
Funktionales Blockdiagramm
Veröffentlichungsdatum: 2016-01-15
| Aktualisiert: 2022-03-11
