Texas Instruments TPS62125 Abwärtswandler

Der Abwärtswandler TPS62125 3-17V von Texas Instruments ist ein hocheffizientes Bauteil, das für Anwendungen mit niedrigem und sehr niedrigem Stromverbrauch optimiert wurde und einen Ausgangsstrom bis zu 300 mA bereitstellt. Der breite Eingangsspannungsbereich von 3 V bis 17 V unterstützt vierzellige Alkali- und ein- bis vierzellige Li-Ion-Akkus in Reihenkonfiguration sowie mit 9 V und 15 V betriebene Anwendungen. Der Abwärtswandler TI TPS62125 umfasst einen präzisen Komparator mit geringem Stromverbrauch, der als eine Eingangsversorgungsspannungsüberwachung (SVS) verwendet werden kann, um systemspezifische Leistungsschwankungsanforderungen zu adressieren.

Merkmale

  • 3V to 17V input voltage range
  • Input SVS (Supply Voltage Supervisor) with adjustable threshold/hysteresis consuming typ. 6µA Quiescent current
  • 1.2V to 10V output voltage range
  • Typ. 13µA Quiescent current
  • 350nA typ. shutdown current
  • Seamless power save mode transition
  • DCS-Control™ scheme
  • Low output ripple voltage
  • Up to 1MHz switching frequency
  • Highest efficiency over wide VIN and VOUT range
  • Pin to pin compatible with TPS62160/TPS62170
  • 100% duty cycle mode
  • Power good open drain output
  • Output discharge function

Applikationen

  • Embedded processing
  • 4 cell alkaline, 1-4 cell Li-Ion battery powered applications
  • 9V to 15V standby power supply
  • Energy harvesting
  • Inverter (negative VOUT)

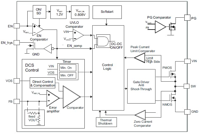
Functional Block Diagram

Blockdiagramm - Texas Instruments TPS62125 Abwärtswandler
Veröffentlichungsdatum: 2012-06-08 | Aktualisiert: 2022-03-11