Texas Instruments TPS62147/TPS62148 Abwärtswandler
Texas Instruments TPS62147/TPS62148 Abwärtswandler sind einfach zu verwendende synchrone DC/DC-Abwärtswandler mit hohem Wirkungsgrad, die auf der DCS-Control™-Topologie basieren. Der große Eingangsspannungsbereich von 3 V bis 17 V dieses Bauteils eignet sich bestens für Multizellen-Li-Ionen- sowie 12V-Zwischenversorgungsschienen. Die Bauteile bieten einen Dauerausgangsstrom von 2 A. Jedes Bauteil wechselt bei leichten Lasten automatisch in den Energiesparmodus, um einen hohen Wirkungsgrad über den gesamten Lastbereich aufrecht zu halten. Dadurch eignen sich diese Bauteile gut für Applikationen, bei denen eine vernetzte Standby-Leistung, wie z. B. bei industriellen PCs und Videoüberwachungen, erforderlich ist. Wenn der MODE-Pin auf niedrig eingestellt ist, wird die Schaltfrequenz des Bauteils auf Grundlage des Eingangsstroms und der Eingangs- und Ausgangsspannung automatisch angepasst. Diese Technik wird als automatische Effizienzsteigerung (AEE™) bezeichnet und hält einen hohen Umwandlungswirkungsgrad über den gesamten Betriebsbereich aufrecht. Der TPS62147 und TPS62148 bietet im PWM-Modus eine Ausgangsspannungsgenauigkeit von 1 % und ermöglicht daher die Konstruktion eines Netzteils mit genauer Ausgangsspannung. Die FSEL-Pin ermöglicht die Einstellung einer Schaltfrequenz in einem erzwungenen PWM-Modus von 1,25 MHz bzw. 2,5 MHz.Merkmale
- Ausgangsspannungsgenauigkeit von ±1 % über einen festgelegten TJ-Bereich (PWM-Modus)
- Eingangsspannungsbereich: 3 V bis 17 V
- Ruhestrom von 18 µA (typisch)
- Ausgangsspannung von 0,8 V bis 12 V
- Einstellbarer Soft-Start
- Erzwungener PWM- oder PWM/PFM-Betrieb
- Schaltfrequenz von 1,25 MHz oder 2,5 MHz in erzwungener PWM
- Präziser FREIGABE-Eingang ermöglicht
- Benutzerdefinierte Unterspannungssperre
- Genaue Sequenzierung
- Modus für 100%-Tastverhältnis
- Automatische Effizienzverbesserung AEE™
- DCS-Control™-Topologie
- Aktive Ausgangsentladung (TPS62148)
- HICCUP-Überstromschutz (TPS62147)
- Power-Good-Ausgang
- Verfügbar in einem VQFN-Gehäuse von 2 mm × 3 mm
Applikationen
- 12V-Rail-Standardzubehör
- Mobile und integrierte Computer
- POL-Versorgung über mehrere Batterien
- Fabrikautomatisierung, PLC, industrieller PC
- Gebäudeautomatisierung, Videoüberwachung
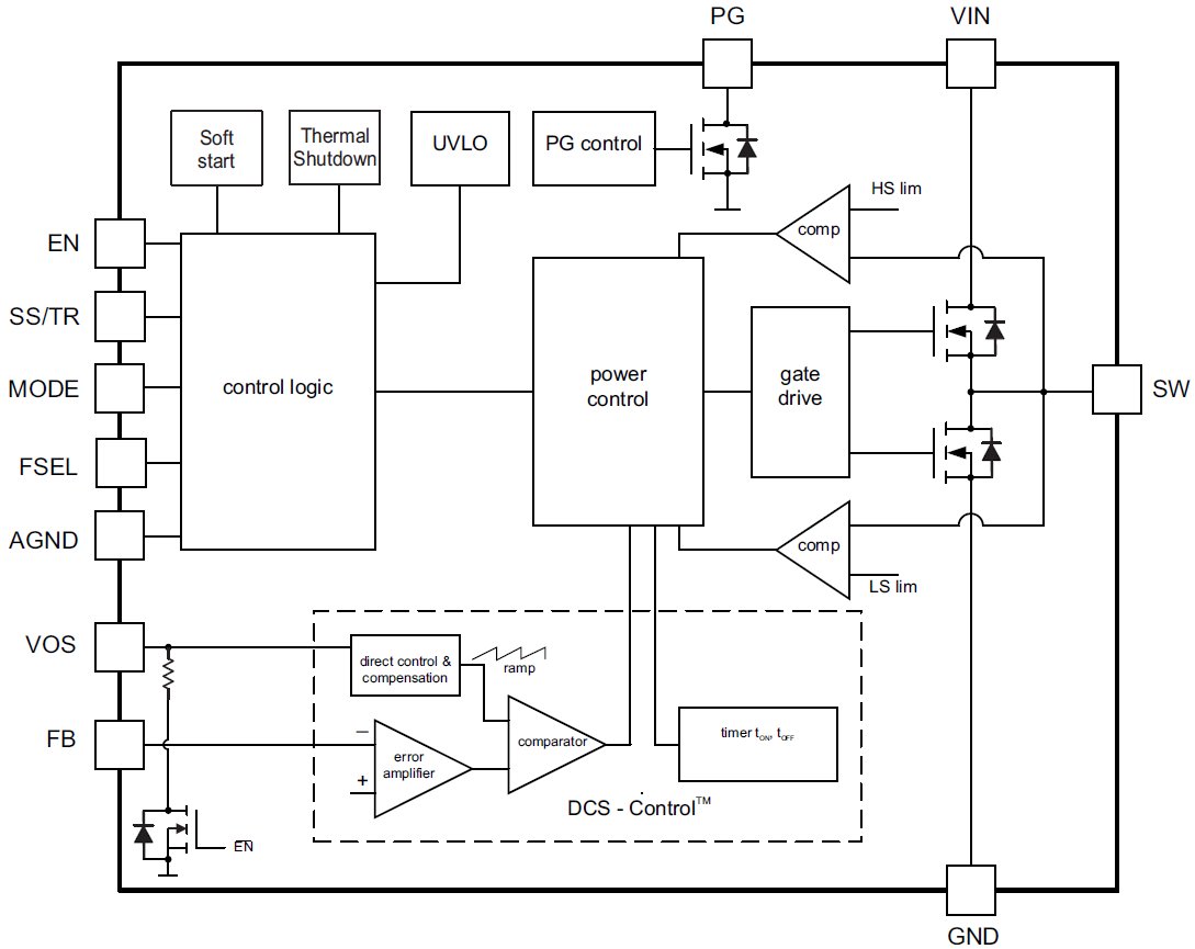
Funktionales Blockdiagramm
Veröffentlichungsdatum: 2018-05-11
| Aktualisiert: 2022-12-30
