Texas Instruments TPS62480 2-Phasen-Abwärtswandler
Der Texas Instruments TPS62480 2-Phasen-Abwärtswandler ist ein synchroner DC-DC-Abwärtswandler für Point-of-Load-Netzteile mit niedrigem Profil. Der Eingangsspannungsbereich von 2,4 bis 5,5V ermöglicht den Betrieb von typischen 3,3V oder 5V Schnittstellenversorgungen sowie von Backup-Schaltkreisen bis hinunter auf 2,4V. Der Ausgangsstrom wird bis auf 6A kontinuierlich von zwei Phasen von je 3A geliefert. Dadurch können externe Komponenten mit niedrigem Profil verwendet werden. Beide Schienen arbeiten phasenversetzt. Dies ermöglicht eine wesentliche Reduzierung des Pulsstromrauschens. Der TPS62480 bietet eine automatischen Umschaltung in den Energiesparmodus, um einen hohen Wirkungsgrad auch bei sehr geringer Last zu erhalten. Dies beinhaltet ein automatisches Hinzufügen/Shedding von Phasen unter Verwendung von beiden oder nur einer Phase gemäß der aktuellen Last.Merkmale
- Dual-phase current mode topology
- Input voltage range 2.4V to 5.5V
- Output voltage range 0.6V to 5.5V
- Output current of 6A
- Typical quiescent current of 23µA
- Feedback voltage accuracy of ±1% (PWM mode)
- Output voltage select
- Phase shifted operation
- Automatic power save modes
- Forced PWM mode
- Adjustable soft start
- Power good/thermal good outputs
- Undervoltage lockout
- Overcurrent and short-circuit protection
- Overtemperature protection
- 3×2.5mm HotRod™ package
Applikationen
- Low profile point-of-load supply
- Solid-state drives
- Ultra-Portable/tablet/embedded PC
- Optical modules, CMOS cameras
- Wireless modules, network cards
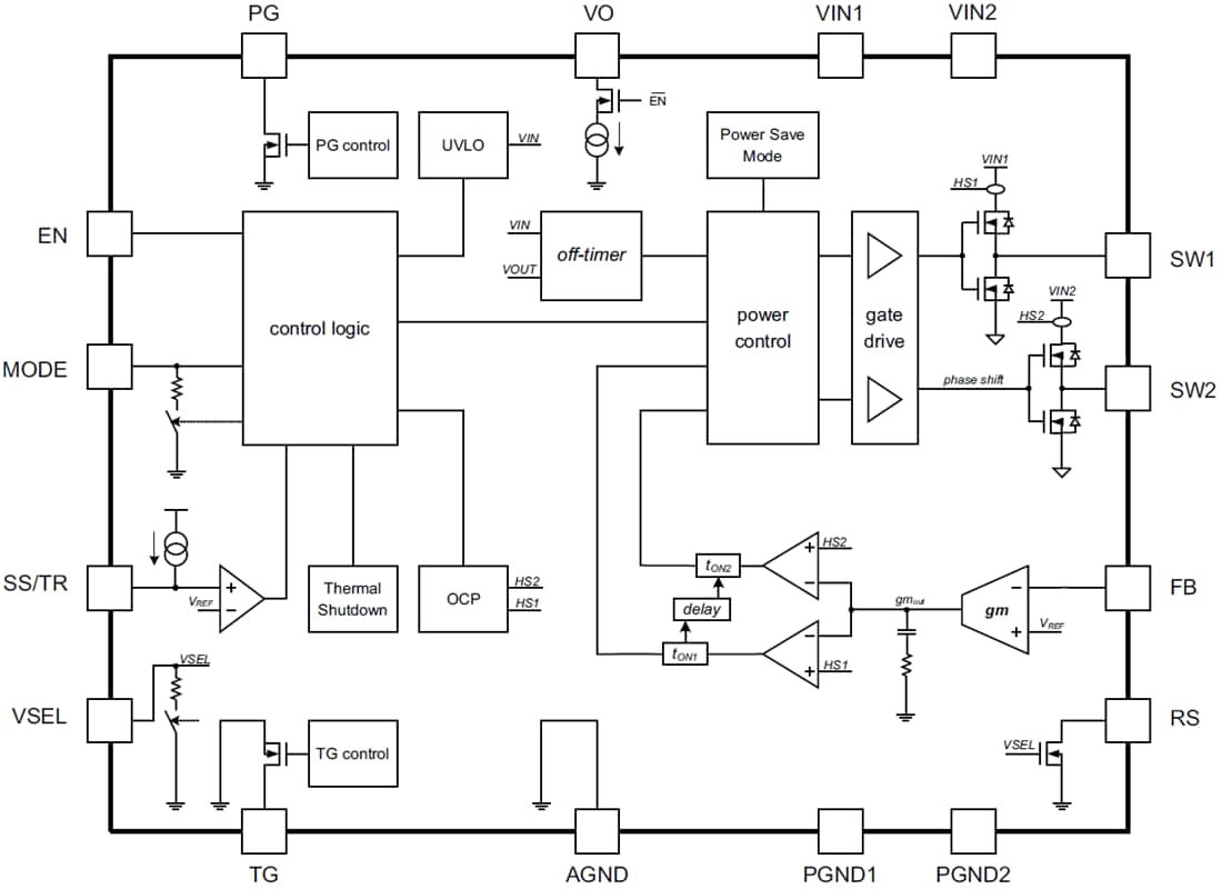
Functional Block Diagram
Veröffentlichungsdatum: 2016-03-08
| Aktualisiert: 2022-03-11
