Texas Instruments TPS62868/TPS62869 Synchrone Abwärtswandler
Texas Instruments TPS62868/TPS62869 Synchrone Abwärtswandler sind synchrone Hochfrequenz-Abwärtswandler mit einer I2C-Schnittstelle, die eine effiziente, adaptive Lösung mit hoher Leistungsdichte bieten. Bei mittleren bis hohen Lasten arbeitet der Wandler im PWM-Modus und wechselt bei geringer Last automatisch in den Stromsparmodus, um im gesamten Laststrombereich weiterhin einen hohen Wirkungsgrad aufrechtzuerhalten. Darüber hinaus kann der TPS62868/TPS62869 von Texas Instruments für die kleinste Ausgangsspannungswelligkeit in den PWM-Modusbetrieb gezwungen werden. In Kombination mit der PLS-Steuerungsarchitektur werden ein herausragendes Belastungstransientenverhalten und eine hohe Genauigkeit bezüglich der Ausgangsspannungsregelung erzielt. Über die I2C-Schnittstelle und einen dedizierten VID-Pin wird die Ausgangsspannung schnell angepasst, um den Stromverbrauch der Last an die sich ständig ändernden Leistungsanforderungen der Applikation anzupassen.Merkmale
- Interne Leistungs-MOSFETs: 11 mΩ und 10,5 mΩ
- Wirkungsgrad: > 90 % ( 0,9-V-Ausgang)
- PLS-Steuerungstopologie für ein schnelles Einschwingverhalten
- Verfügbare Ausgangsspannungsbereiche für eine dynamische Spannungsskalierung (DVS) über eine I2C
- Ausgangsspannungsbereich von 0,2 V bis 0,8375 V mit einer Schrittweite von 2,5 mV
- Ausgangsspannungsbereich von 0,4 V bis 1,675 V mit einer Schrittweite von 5 mV
- Ausgangsspannungsbereich von 0,8 V bis 3,35 V mit einer Schrittweite von 10 mV
- Ausgangsspannungsgenauigkeit: 1 %
- Schaltfrequenz: 2,4 MHz
- Auswahl über einen externen Widerstand
- Einschalt-Ausgangsspannung
- I2C-Slave-Adresse
- Auswahl über I2C-Schnittstelle
- Stromsparmodus oder erzwungener PWM-Modus
- Ausgangsentladung
- Hiccup- oder Verriegelungs-Kurzschluss-Sicherung
- Ausgangsspannungs-Rampengeschwindigkeit
- Temperaturvorwarnung und Übertemperaturschutz
- Pin-Option für Power-Good-Anzeige mit Fensterkomparator
- I2C-kompatible Schnittstelle von bis zu 3,4 MBit/s
- Erhältlich in einem 9-Pin-QFN-Gehäuse von 1,5 mm x 2,5 mm x 1,0 mm mit einem Rastermaß von 0,5 mm
- Ebenfalls erhältlich in einem WCSP-Gehäuse (TPS62866, synchroner 6-A-Abwärtswandler mit I2C-Schnittstelle in einem WCSP-Gehäuse von 1,0 mm x 1,78 mm)
Applikationen
- Core-Versorgung für FPGAs, CPUs, ASICs oder Video-Chipsätze
- IP-Netzwerkkamera
- Solid-State-Drives
- Optische Module
- LPDDR5 VDDQ-Schienenversorgung
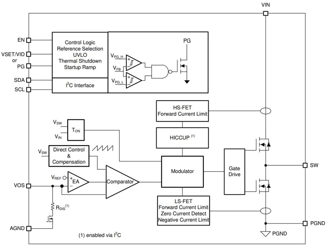
Funktionales Blockdiagramm
Veröffentlichungsdatum: 2021-01-28
| Aktualisiert: 2022-03-11
