Texas Instruments TPS6296x Rauscharme & Abwärtswandler mit geringer Restwelligkeit
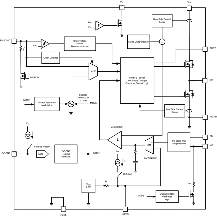
Die TPS6296x rauscharmen Abwärtswandler mit geringer Welligkeit von Texas Instruments sind für rauschempfindliche Applikationen ausgelegt, die einen LDO für die Nachregelung verwenden. Diese hochwirksamen Wandler mit Schleifenkompensation sind für den Betrieb mit einem optionalen LC-Ferritperlenfilter der zweiten Stufe zur Reduzierung der Ausgangsspannungswelligkeit ausgelegt. Die TPS6296x Abwärtswandler arbeiten mit einer festen Schaltfrequenz von 1,1 MHz, 700 kHz oder 500 kHz und synchronisieren mit einem externen Taktgeber. Diese Wandler sind in einem 2 mm x 3 mm QFN-Gehäuse mit 0,5 mm Pitch und einem Sperrschichttemperaturbereich von -40°C bis 150°C erhältlich. Typische Anwendungen sind Telekommunikationsinfrastruktur, Test- und Messgeräte, Luft- und Raumfahrt und Verteidigung (Radar und Avionik) sowie Medizintechnik.Merkmale
- Geringes Ausgangs-1/f-Rauschen < 20 µVRMS (100 Hz bis 100 kHz)
- Niedrige Ausgangsspannungswelligkeit < 10 µVRMS nach Ferritperle
- Hohe PSRR von >65 dB (bis zu 100 kHz)
- 1,1 MHz, 700 kHz oder 500 kHz Festfrequenz-Spitzenstromregler
- Synchronisierbar mit externer Uhr (optional)
- Integrierte Schleifenkompensation unterstützt Ferritperlen für den L-C-Filter der zweiten Stufe mit 30 dB Dämpfung (optional)
- Spreizspektrummodulation (optional)
- 3 V bis 17 V Eingangsspannungsbereich
- 0,6 V bis 5,5 V Ausgangsspannungsbereich
- 25mΩ/7mΩ RDSon
- Genauigkeit der Ausgangsspannung von ±1 % über Temperatur
- Präziser Freigabeeingang ermöglicht:
- Benutzerdefinierte Unterspannungssperre
- Genaue Sequenzierung
- Einstellbarer Soft-Start
- Power-Good-Ausgang
- Ausgangsentladung (optional):
- -40 °C bis 150 °C Sperrschichttemperaturbereich
- 2 mm x 3 mm QFN mit 0,5 mm Pitch
Applikationen
- Telekommunikationsinfrastruktur
- Test und Messung
- Luft- und Raumfahrt und Verteidigung (Radar, Avionik)
- Medizinische Ausrüstung
Funktionales Blockdiagramm
Ausgangsrauschen im Vgl. zur Frequenz
Schaltplan
Veröffentlichungsdatum: 2025-01-24
| Aktualisiert: 2025-03-21
