Texas Instruments TPS62A03x Abwärtswandler
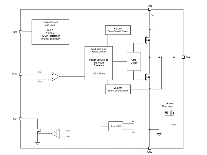
Die Abwärtswandler TPS62A03x von Texas Instruments sind mit einer kompakten Baugröße für einen hohen Wirkungsgrad ausgelegt. Die synchronen DC/DC-Abwärtswandler integrieren Schalter, die einen Ausgangsstrom von bis zu 3 A erzeugen können. Die Bauteile arbeiten im Pulsweitenmodulationsmodus (PWM) bei mittleren bis schweren Lasten mit einer Schaltfrequenz von 2,2 MHz.Bei geringer Last wechselt das Bauelement TPS62A03 automatisch in den Stromsparmodus (PSM) und hält über den gesamten Laststrombereich einen hohen Wirkungsgrad aufrecht. Die TPS62A03A-Ausführung arbeitet im PWM-Modus über den Laststrombereich mit einer festen Schaltfrequenz. Während der Abschaltung ist der Stromverbrauch beider Bauteile minimal.
Die Baureihen TPS62A03 und TPS62A03A von TI liefern eine einstellbare Ausgangsspannung über einen externen Widerstandsteiler. Eine interne Sanftanlauf-Schaltung begrenzt den Einschaltstrom während der Inbetriebnahme. Der Überstromschutz und die thermische Abschaltung schützen das Bauteil und die Applikation unter Fehlerbedingungen. Über ein Power-Good-Signal wird angezeigt, dass die Ausgangsspannung korrekt geregelt ist.
Die Abwärtswandler TPS62A03x sind in einem SOT563-Gehäuse untergebracht. Mit den Baureihen TPS62A03 und TPS62A03A können bestehende TLV62585-basierte Stromversorgungsschaltungen aktualisiert werden, wenn ein höherer Wirkungsgrad oder eine höhere Genauigkeit über einen großen Temperaturbereich erforderlich sind.
Merkmale
- Schalter mit 42 mΩ und 27,5 mΩ und niedrigem RDSON
- 2,5 V bis 5,5 V Eingangsspannungsbereich
- Einstellbarer Ausgangsspannungsbereich: 0,6 V bis VIN
- Ruhestrom (VFB > VREF): 28 µA (typisch)
- Abschaltstrom (EN = niedrig): 150 nA (typisch)
- I/O-kompatibler EN-Eingang mit 1,2 V
- 1 % Genauigkeit der Rückmeldung (0 °C bis 125 °C)
- 100 % Betriebsmodus
- 2,2 MHz Schaltfrequenz
- Stromsparmodus oder erzwungene PWM-Option verfügbar
- Power-Good-Ausgangspin
- Kurzschluss-Sicherung (HICCUP)
- Interner Sanftstart
- Aktive Ausgangsentladung
- Übertemperaturschutz
- Verbesserter Drop-in-Ersatz für TLV62585 (DRL)
Applikationen
- Set-Top-Box, TV-Anwendungen
- IP-Netzwerkkamera, Multifunktionsdrucker
- Drahtlose Router, Solid-State-Laufwerke
- Batteriebetriebene Applikationen
- Universal-Punktlast-Versorgung
Blockdiagramm
Typische Applikation
Wirkungsgrad gegenüber Ausgangsstrom bei 5 VIN
