Texas Instruments TPS62A04xB Abwärtswandler
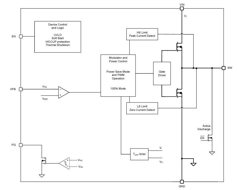
Die Texas Instruments TPS62A04xB Abwärtswandler verwenden integrierte Schalter, um einen konstanten 4-A-Ausgangsstrom zu liefern. Die synchronen DC/DC-Abwärtswandler wurden für einen hohen Wirkungsgrad bei kompakten Abmessungen entwickelt. Die TPS62A04B und TPS62A04AB arbeiten im Pulsweitenmodulationsmodus (PWM) mit einer 2,2-MHz-Schaltfrequenz bei mittlerer bis hoher Last. Bei geringer Last geht die Variante TPS62A04B automatisch in einen Energiesparmodus (PSM) über, um eine hohe Effizienz über den gesamten Laststrombereich zu gewährleisten. Die A-Variante dieser Produktfamilie (TPS62A04AB) bleibt immer im PWM-Modus, unabhängig vom Lastzustand. Das Bauelement sorgt für eine stabile Frequenz und die geringste Welligkeit.Der TI TPS62A04B und der TPS62A04AB verwenden einen externen Widerstandsteiler zur Einstellung der Ausgangsspannung. Die interne Soft-Start-Schaltung begrenzt den Einschaltstrom während des Starts, und ein Power-Good-Signal zeigt die korrekte Ausgangsspannung an.
Der Überstromschutz in Kombination mit der thermischen Abschaltung schützt das Gerät und die Applikation. Die Geräte werden in einem SOT563 Paket angeboten.
Merkmale
- 2,5 V bis 5,5 V Eingangsspannungsbereich
- 0,6 V bisVIN einstellbarer Ausgangsspannungsbereich
- 15-mΩ- /10-mΩ-DSON-Schalter mit niedrigem R
- 25 µA Ruhestrom
- 1 % Feedback-Genauigkeit (0 °C bis 125 °C)
- 100 % Betriebsmodus
- Schaltfrequenz: 2,2 MHz
- Energiesparmodus- oder FPWM-Option verfügbar
- Power-Good-Ausgangspin
- Kurzschluss-Sicherung (HICCUP)
- Interner Soft-Start
- Ausgangsentladung
- Übertemperaturschutz
- Erhältlich in einem SOT563-Gehäuse von 1,6 mm x 1,6 mm
- Pin-zu-Pin-kompatibel mit dem TLV62585
Applikationen
- Multifunktionsdrucker
- Set-Top-Box
- Fernseh-Applikationen
- IP-Netzwerkkamera
- Drahtloser Router, Solid-State-Laufwerk
- Batteriebetriebene Applikationen
- Universelle Punkt-zu-Punkt-Stromversorgung
Blockdiagramm
Typische Applikation
Wirkungsgrad vs. Ausgangsstrom bei 5VIN
Veröffentlichungsdatum: 2024-12-10
| Aktualisiert: 2024-12-19
