Texas Instruments TPS631012/TPS631013 Abwärts-/Aufwärtswandler
Texas Instruments TPS631012/TPS631013 Abwärts-/Aufwärtswandler sind Abwärts-/Aufwärtswandler mit Konstantfrequenz-Spitzenstrommodus-Steuerung in einem winzigen Wafer-Chip-Scale-Gehäuse. Diese Bauteile verfügen über eine Spitzenstrombegrenzung (typisch) von 3 A, einen Eingangsspannungsbereich von 1,6 V bis 5,5 V und bieten eine Stromversorgungslösung für System-Vorregler und Spannungsstabilisatoren.Je nach Eingangsspannung wird der TPS631012/TPS631013 von Texas Instruments automatisch im Aufwärts-, Abwärts- oder 3-Zyklus- Auf-/Abwärtsmodus betrieben, wenn die Eingangsspannung ungefähr gleich der Ausgangsspannung ist. Die Übergänge zwischen den Modi erfolgen bei einem definierten Tastverhältnis und verhindern ein unerwünschtes Umschalten innerhalb der Modi, um die Welligkeit der Ausgangsspannung zu reduzieren. Der Ruhestrom von 8 µA und der Stromsparmodus ermöglichen den höchsten Wirkungsgrad für Leicht- bis Nulllast-Bedingungen. Die Bauteile bieten eine sehr kleine Lösungsgröße in WCSP.
Merkmale
- Eingangsspannungsbereich: 1,6 V bis 5,5 V
- Bauteil-Eingangsspannung: >1,65 V für die Inbetriebnahme
- Ausgangsspannungsbereich (einstellbar): 1,0 V bis 5,5 V
- Hohe Ausgangsstrombelastbarkeit, Spitzenschaltstrom von 3 A
- 2 A IOUT für VIN ≥ 3 V, VOUT = 3,3 V
- 1,5 A IOUT für VIN ≥ 2,7 V, VOUT = 3,3 V
- Hoher Wirkungsgrad über den gesamten Lastbereich
- Ruhestrom: 8 µA (typisch)
- Automatischer Stromsparmodus und erzwungener PWM-Modus konfigurierbar
- Spitzenstrom-Abwärts-/Aufwärtsmodus-Architektur
- Nahtloser Modusübergang
- Durchlass- und Rückstrombetrieb
- Einschalten in vorgespannte Ausgänge
- Festfrequenzbetrieb mit 2-MHz-Umschaltung
- Sichere und robuste Betriebsfunktionen
- Überstromschutz und Kurzschluss-Sicherung
- Integrierter Sanftanlauf mit aktiver Rampenübernahme
- Übertemperaturschutz und Überspannungsschutz
- Echte Abschaltfunktion mit Lastabschaltung
- Durchlass- und Rückwärts-Strombegrenzung
- Eine Standardeinstellung für interne EN
- TPS631012 und TPS631012X (X = 1.2.3): CONVERTER_EN = 0
- TPS631013: CONVERTER_EN = 1
- Kleine Lösungsgröße
- Kleine Induktivität von 1 µH
- 1,803 mm × 0,905 mm in WCSP
Applikationen
- TWS
- System-Vorregler:
- Smartphone
- Tablet
- Anschluss
- Telematik
- Punktlast-Regelung
- Verdrahteter Sensor
- Anschluss-/Kabeladapter
- Dongle
- Fingerabdruck, Kamerasensoren
- Elektronisches Smart-Schloss
- IP-Netzwerkkamera
- Spannungsstabilisator
- Datenkommunikation
- Optische Module
- Kühlung/Heizung
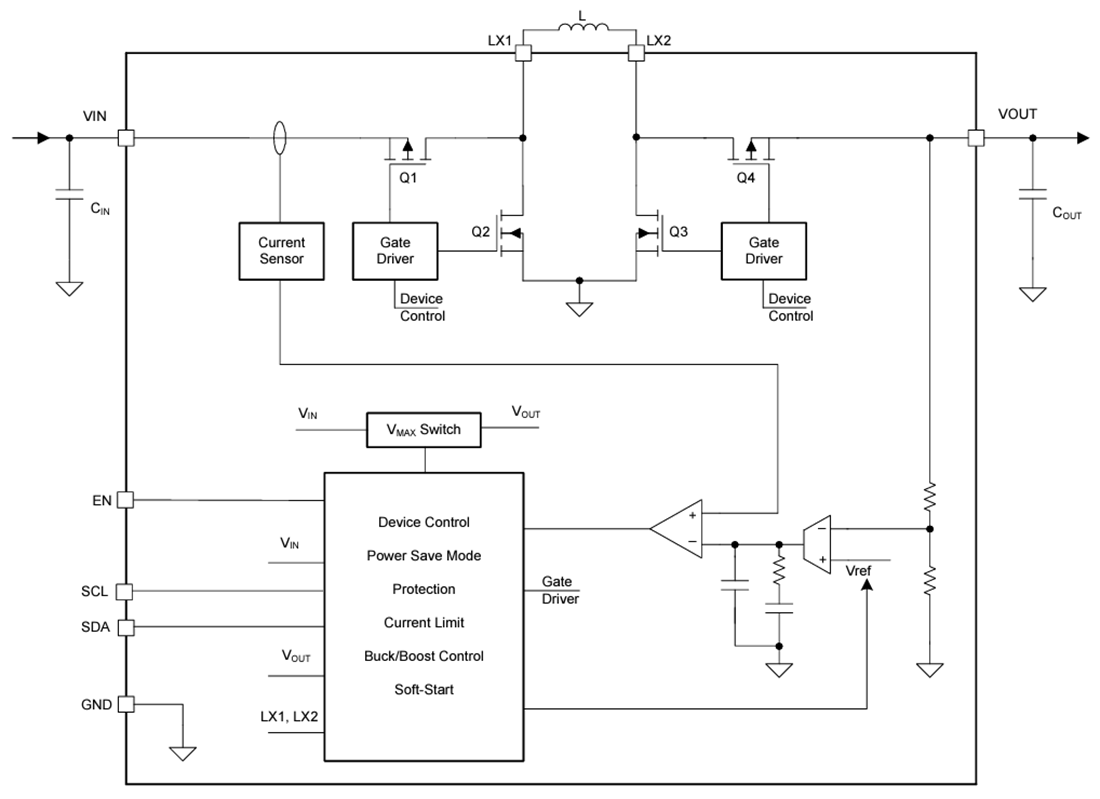
Funktionales Blockdiagramm
Veröffentlichungsdatum: 2023-09-12
| Aktualisiert: 2023-09-19
