Texas Instruments TPS65216 Leistungsmanagement-IC (PMIC)
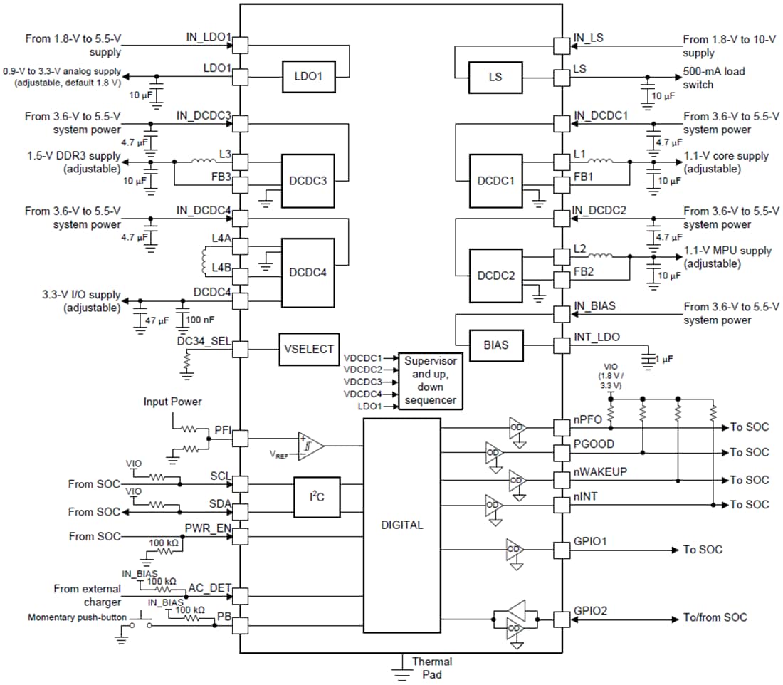
Der Texas Instruments TPS65216 Leistungsmanagement-IC (PMIC) ist ein Einzelchip-IC, der speziell für die Bereitstellung des Leistungsmanagements für den gesamten Funktionsumfang der AMIC110 und AMIC120 Prozessoren ausgelegt ist. Die DC/DC-Wandler DCDC1 bis DCDC4 sind für den Antrieb von Core, MPU, DDR-Speicher und 3,3V-Analog bzw. I/O vorgesehen. Der LDO1 bietet 1,8V-Analog und I/O für den Prozessor. Der GPIO2 ermöglicht ein Warmreset der DCDC1- und DCDC2-Wandler. Die I2C-Schnittstelle ermöglicht dem Benutzer die Aktivierung und Deaktivierung aller Spannungsregler sowie des Lastschalters und der GPIOs. Darüber hinaus können die UVLO- und Überwachungsspannungs-Schwellenwerte, die Einschalt- und Ausschaltsequenz über I2C programmiert werden. Interrupts für Übertemperatur, Überstrom und Unterspannung können ebenfalls überwacht werden. Der Supervisor überwacht DCDC1 bis DCDC4 und LDO1. Der Supervisor verfügt über zwei Einstellungen, eine für die typische Unterspannungstoleranz (STRICT = 0b) und die andere für enge Unterspannungs- und Überspannungstoleranzen (STRICT = 1b). Eine Power-Good-Signal zeigt die ordnungsgemäße Regulierung der fünf Spannungsregler an.Merkmale
- Drei einstellbare Abwärtswandler mit integrierten Schalter-FETs (DCDC1, DCDC2, DCDC3)
- DCDC1: 1,1 V Standard, bis zu 1,8 A
- DCDC2: 1,1 V Standard, bis zu 1,8 A
- DCDC3: 1,2 V Standard, bis zu 1,8 A
- VIN-Bereich von 3,6 V bis 5,5 V
- Einstellbarer Ausgangsspannungsbereich von 0,85 V bis 1,675 V (DCDC1 und DCDC2)
- Anpassbarer Ausgangsspannungbereich: 0,9 V bis 3,4 V (DCDC3)
- Stromsparmodus bei geringem Laststrom
- 100 % Tastverhältnis für niedrigsten Dropout
- Aktive Ausgangsentladung, wenn aktiviert
- Drei anpassbare Abwärts-/Aufwärtswandler mit integrierten Schalter-FETs (DCDC4)
- DCDC4: 3,3 V Standard, bis zu 1,6 A
- VIN-Bereich von 3,6 V bis 5,5 V
- Einstellbarer Ausgangsspannungsbereich: 1.175 V bis 3,4 V
- Aktive Ausgangsentladung, wenn aktiviert
- Einstellbarer Universal-LDO (LDO1)
- LDO1: 1,8 V Standard bis zu 400 mA
- VIN-Bereich von 1,8 V bis 5,5 V
- Einstellbarer Ausgangsspannungsbereich: 0,9 V bis 3,4 V
- Aktive Ausgangsentladung, wenn aktiviert
- Hochspannungslastschalter (LS) mit 100 mA oder 500 mA wählbarer Strombegrenzung
- VIN-Bereich von 1,8 V bis 10 V
- 500 mΩ (max.) Schaltungsimpedanz
- Supervisor mit eingebauten Überwachungsfunktionsmonitoren
- DCDC1, DCDC2 ±4 % Toleranz
- DCDC3, DCDC4 ±5 % Toleranz
- LDO1 ±5 % Toleranz
- Schutz, Diagnostik und Steuerung
- Unterspannungssperre (UVLO)
- Always-on-Drucktastenüberwachung
- Übertemperaturwarnung und Abschaltung
- I2C-Schnittstelle (Adresse 0x24) (siehe Zeit-Anforderungen für I2C-Betrieb bei 400 kHz)
Applikationen
- Industrieautomatisierung
- Elektronische Kassensysteme (ePOS)
- Prüf- und Messsysteme
- Persönliches Navigationsgerät
- Industriekommunikation
- Backplane-I/O
- Vernetzte Industrieantriebe
Funktionales Blockdiagramm
Veröffentlichungsdatum: 2018-11-07
| Aktualisiert: 2023-07-19
