Texas Instruments TPS65235 LNB-Spannungsregler
Der TPS65235 LNB-Spannungsregler von Texas Instruments ist für analoge und digitale Satellitenempfänger ausgelegt. Der TPS65235 ist ein monolithischer Spannungsregler mit einer I2C-Schnittstelle. Diese Schnittstelle liefert insbesondere die 13V bis 18V Stromversorgung und das 22kHz Tonsignal zum LNB-Abwärtswandler in der Parabolantenne oder zur Multischaltbox. Dieses Bauteile bietet eine komplette Lösung mit sehr geringer Komponentenanzahl, geringer Verlustleistung zusammen mit einem einfachen Design und einer standardmäßigen I2C-Schnittstelle. Der TPS65235 verfügt über eine hohe Leistungseffizienz. Der Aufwärtswandler enthält einen 140mΩ Leistungs-MOSFET, der bei einer wählbaren Schaltfrequenz von 1MHz oder 500kHz betrieben wird. Die Abfall-Spannung am Linearregler beträgt 0,8 V, um die Verlustleistung zu minimieren.Merkmale
- Vollständige Integrationslösung für LNB und I2C-Schnittstelle
- DiSEqC 2.x- und DiSEqC 1.x-kompatibel
- Unterstützt 5V-, 12V- und 15V-Stromschiene
- Genaue Ausgangsstrombegrenzung bis zu 1000 mA mit externem Widerstand einstellbar
- Aufwärtsschalter-Spitzenstrombegrenzung proportional zur LDO-Strombegrenzung
- Aufwärtswandler mit internem Leistungsschalter mit niedrigem RDS(on) von 140 mΩ
- Auswählbare Aufwärts-Schaltfrequenz 1 MHz oder 500 kHz
- Dedizierter Freigabe-Pin für nicht-I2C-Applikation
- Low-Drop-Ausgangs-LDO mit Push-Pull-Ausgangsstufe für VLNB-Ausgang
- Eingebauter genauer 22 kHz-Tongenerator und externe Ton-Eingangsunterstützung
- Unterstützt externen 44 kHz- und 22 kHz-Toneingang
- Einstellbarer Soft-Start und Spannungs-Übergangszeit von 13 V bis 18 V
- 650 mV bis 750 mV 22 kHz Ton-Amplitudenauswahl
- I2C-Register zugänglich mit geringer EN
- Dynamischer Kurzschlussschutz
- Diagnose für Ausgangsspannungspegel, DiSEqC-Toneingang und -ausgang, Strompegel und Kabelverbindung
- Wärmeschutz verfügbar
- 20-Pin-, 3 mmx3 mm-WQFN-Gehäuse
Applikationen
- Set-Top-Box-Satellitenempfänger
- TV-Satellitenempfänger
- PC-Karte für Satellitenempfänger
- Sat-TV
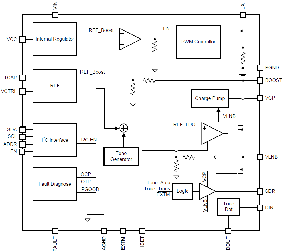
Funktionales Blockdiagramm
Veröffentlichungsdatum: 2016-01-20
| Aktualisiert: 2022-03-11
