Texas Instruments TPS743 Low-Dropout-Linearregler (LDO)
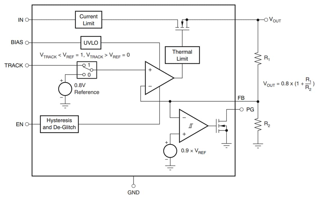
Der Low-Dropout-Linearregler (LDO) TPS743 von Texas Instruments bietet ein benutzerfreundliches, robustes Leistungsmanagement-Design für verschiedene Applikationen. Mit dem TRACK-Pin kann der Ausgang eine externe Versorgung nachverfolgen, wodurch die Belastung der ESD-Strukturen zwischen den I/O-Versorgungs- und den CORE-Pins vieler Prozessoren minimiert wird. Der Power-Good-Ausgang und der Freigabeeingang ermöglichen eine einfache Sequenzierung mit externen Reglern. Dank dieser Flexibilität kann der Anwender eine Lösung konfigurieren, die den Sequenzierungsanforderungen von DSPs, FPGAs und anderen Applikationen mit speziellen Anlaufanforderungen gerecht wird.Eine Präzisionsreferenz und ein Fehlerverstärker liefern eine Genauigkeit von 1 % in Bezug auf Last, Leitung, Temperatur und Prozess. Der TPS743 von Texas Instruments ist mit jedem Kondensatortyp größer oder gleich 2,2 µF stabil. Die Produktfamilie ist vollständig spezifiziert für einen Temperaturbereich von -40 °C bis 125 °C und jeder LDO ist mit kostengünstigen Keramik-Ausgangskondensatoren stabil.
Merkmale
- Der Track-Pin ermöglicht eine flexible Startreihenfolge
- 1 % Genauigkeit in Bezug auf Leitung, Last und Temperatur
- Unterstützt Eingangsspannungen bis zu 0,9 V mit externer Vorspannungsversorgung
- Einstellbarer Ausgang von 0,8 V bis 3,6 V
- Ultra-niedriger Dropout bei 55 mV bei 1,5 A (typ.)
- Stabil mit jedem beliebigem Ausgangskondensator ≥ 2,2 µF (neuer Chip)
- Stabil mit jedem beliebigem oder keinem Ausgangskondensator (älterer Chip)
- Hervorragendes Einschwingverhalten
- Erhältlich in QFN- und DDPAK-7-Gehäusen von 5 mm × 5 mm × 1 mm
- Open-Drain Power-Good
- Aktive hohe Aktivierung
Applikationen
- Netzwerkgebundener Speicher – Unternehmen
- Rack-Server
- Netzwerkschnittstellenkarten (NIC)
- Merchant-Netzwerk und Server-PSU
Weitere Ressourcen
- Simulationsmodell: TPS74301 PSpice Transientenmodell
- Simulationsmodell: TPS74301 TINA-TI Transienten-Referenzdesign
- Simulationsmodell: TPS74301 TINA-TI Transienten-Spice-Modell
- Simulationsmodell: TPS74301 Unverschlüsseltes PSpice-Transientenmodell
- Schaltplan: 5 VIN Lösung mit 1,5 A-Kernversorgung
- Schaltplan: DM6467 mit 5 V/12 V Eingang (x2) – Leistungsreferenzdesign unter Verwendung eines DC-Controllers und -Wandlers
Videos
Funktionales Blockdiagramm
Veröffentlichungsdatum: 2025-04-09
| Aktualisiert: 2025-04-17
