Texas Instruments TPS748 Low-Dropout(LDO)-Linearregler
Die TPS748 Low-Dropout (LDO)-Linearregler von Texas Instruments bieten eine benutzerfreundliche, robuste Leistungsmanagementlösung für verschiedene Applikationen. Ein benutzerprogrammierbarer Sanftanlauf reduziert den Druck auf die Eingangsstromquelle durch Reduzierung des kapazitiven Einschaltstrom beim Einschalten. Der Sanftanlauf ist für die Stromversorgung vieler Arten von Prozessoren und applikationsspezifischen integrierten Schaltungen (ASICs) gut geeignet und monoton. Der Enable-Eingang und der Power-Good-Ausgang ermöglichen eine einfache Sequenzierung mit externen Reglern. Dank dieser umfassenden Flexibilität kann eine Lösung konfiguriert werden, die den Sequenzierungsanforderungen von feldprogrammierbaren Gate-Arrays (FPGAs), digitalen Signalprozessoren (DSPs) und anderen Applikationen mit speziellen Start-up-Anforderungen entspricht.Eine Präzisionsreferenz und ein Fehlerverstärker liefern eine Genauigkeit von 2 % in Bezug auf Last, Leitung, Temperatur und Prozess. Das Bauteil ist mit jedem Kondensator von ≥ 2,2 °F stabil und vollständig für den Betrieb bei TJ = -40°C bis +125 °C spezifiziert. Der TPS74901 von Texas Instruments wird in einem kleinen 3 mm × 3 mm VSON-Gehäuse angeboten, wodurch eine sehr kompakte Gesamtlösungsgröße ermöglicht wird. Das Bauteil ist auch in einem kleinen 5 mm × 5 mm VQFN-Gehäuse, kompatibel mit dem TPS744, angeboten.
Merkmale
- VOUT -Bereich: 0,8 V bis 3,6 V
- Extrem niedriger VIN - Bereich: 0,8 V bis 5,5 V
- VBIAS -Bereich: 2,7 V bis 5,5 V
- Niedriger Dropout
- 60 mV (typisch) bei 1,5 A, VBIAS = 5 V
- Der Power-Good-Ausgang (PG) ermöglicht die Versorgungsüberwachung oder bietet ein Sequenzierungssignal für andere Versorgungen
- 2 % Genauigkeit über Leitung, Last und Temperatur
- Der programmierbare Sanftanlauf sorgt für einen linearen Spannungsstart
- VBIAS ermöglicht den Betrieb bei niedriger VIN mit gutem Einschwingverhalten
- Stabil mit jedem Ausgangskondensator: ≥ 2,2°F
- Erhältlich in kleinen VSON-10-Gehäusen von 3 mm × 3 mm × 1 mm und VQFN-20-Gehäusen von 5 mm × 5 mm
Applikationen
- Netzwerkgebundener Speicher – Unternehmen
- Rack-Server
- Netzwerkschnittstellenkarten (NIC)
- Merchant-Netzwerk und Server-PSU
Videos
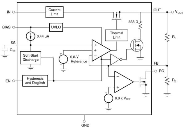
Funktionales Blockdiagramm
Veröffentlichungsdatum: 2023-08-23
| Aktualisiert: 2024-10-17
