Texas Instruments TPS7A4701 HF LDO Spannungsregler

Der LDO-Spannungsregler TPS7A4701 RF von Texas Instruments wurde für analoge, geräuschempfindliche Präzisions-Leistungsschaltkreise konzipiert, wie sie in Industrie, Medizin- und Prüf- und Messtechnik eingesetzt werden. In diesen Bereichen werden hohe Eingangsspannungen in Kombination mit genauen und reproduzierbaren Messungen gefordert, was außergewöhnlich reine Spannungssignale voraussetzt, die leistungsstarke analoge Schaltkreise, wie Operationsverstärker, D/A-Wandler, A/D-Wandler und andere Sensortypen speisen.

Merkmale

  • Input Voltage Range +3V to +36V
  • Output Voltage Noise 4.17μVRMS (10Hz, 100kHz)
  • Power-Supply Ripple Rejection
  • 82dB (100Hz)
    • ≥ 55dB (10Hz, 10MHz)
  • Available in Two Versions
    • ANY-OUT™ (Adjustable Output via PCB Layout)
      • No External Resistors or Feed-Forward Capacitors Required
      • Output Voltage Range: +1.4V to +20.5V
    • Adjustable (TPS7A4701 only)
      • Output Voltage Range: +1.4V to +34V
  • Output Current 1A
  • Dropout Voltage 307mV at 1A
  • CMOS Logic Level-Compatible Enable Pin
  • Built-In Fixed Current Limit and Thermal Shutdown
  • Available in High Thermal Performance Package 5mm × 5mm QFN
  • Operating Temperature Range -40°C to +125°C

Applikationen

  • Voltage-controlled oscillators (VCO)
  • Frequency synthesizers
  • Test and measurement
  • Instrumentation, medical, and audio
  • RX, TX, and PA circuitry
  • Supply rails for operational amplifiers, DACs, ADCs, and more
  • Post DC-DC converter regulation and ripple filtering
  • Base stations and telecom infrastructure
  • +12V and +24V industrial buses

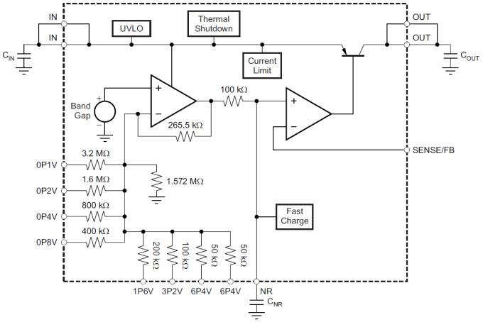
Block Diagram

Blockdiagramm - Texas Instruments TPS7A4701 HF LDO Spannungsregler
Veröffentlichungsdatum: 2014-01-29 | Aktualisiert: 2022-05-31