Texas Instruments TPS7A53A-Q1 Ultra-Low-Dropout-Spannungsregler
Der Texas Instruments TPS7A53A-Q1 Ultra-Low-Dropout-Spannungsregler (LDOLDO) ist ein rauscharmer (5,6 ° µVRMS) Linearregler mit hoher Genauigkeit und extrem niedrigem Dropout, der 3 A mit nur 130 mV des Dropouts beziehen kann. Die Kombination von geringem Rauschen, hohem PSRR und hoher Ausgangsstrombelastbarkeit macht den TPS7A53A-Q1 für die Stromversorgung von rauschempfindlichen Komponenten ideal, wie sie in Radarleistungs- und Infotainment-Applikationen zu finden sind. Die hohe Leistung dieses Bauteils begrenzt das von der Stromversorgung erzeugte Phasenrauschen und den Taktjitter, wodurch es nützlich für die Stromversorgung von HF-Verstärkern, Radarsensoren und Chipsätzen ist. Insbesondere profitieren Signalkettenbauelemente von der hohen Leistung des Bauteils. Der TPS7A53A-Q1 ist mit einer benetzbaren Flankenoption erhältlich, um die optische Inspektion zu erleichtern.Für digitale Lasten, beispielsweise ASICs, FPGAs und DSPs, die einen Betrieb mit niedrigem Eingang und niedriger Ausgangsspannung (LILO) erfordern, ermöglichen die außergewöhnliche Genauigkeit (1,3 % Überlast und Temperatur), Fernerkundung, ausgezeichnete Transientenleistung und Soft-Start-Funktion des TPS7A53A-Q1 eine optimale Systemleistung. Die Vielseitigkeit des TPS7A53A-Q1 von Texas Instruments macht das Bauteil zu einem Bauelement für viele anspruchsvolle Applikationen.
Merkmale
- AEC-Q100-qualifiziert für Fahrzeuganwendungen
- Temperaturklasse 1: -40 °C ≤ TA bis ≤ +125 °C
- HBM-ESD-Klassifikation Stufe 2
- CDM-ESD-Klassifikation Stufe C4A
- Erweiterter Sperrschichttemperaturbereich (TJ)
- -40°C bis +150 °C
- Eingangsspannungsbereich
- IN: VIN +VDO bis 6.0 V
- BIAS: VOUT +VDO (BIAS) bis 6.0 V
- 130 mV bei 3 A Low-Dropout
- 5,6 ° VEffektivwert Ausgangsspannungsrauschen
- Genauigkeit in Bezug auf Leitung, Last und Temperatur
- 1,3 % (max.)
- Versorgungsspannungs-Welligkeitsunterdrückung
- 40 dB bei 500 kHz
- Einstellbare Soft-Start-Einschaltstromsteuerung
- Open-Drain-Power-Good-Ausgang (PG)
- 20-Pin-WQFN-Gehäuse von 4 mm × 4 mm mit benetzbaren Flanken und einer Formkomponente mit hohem CTE (12 ppm/°C)
Applikationen
- Telematik-Steuereinheiten
- Infotainment und Kombiinstrumente
- Bildgebungsradar
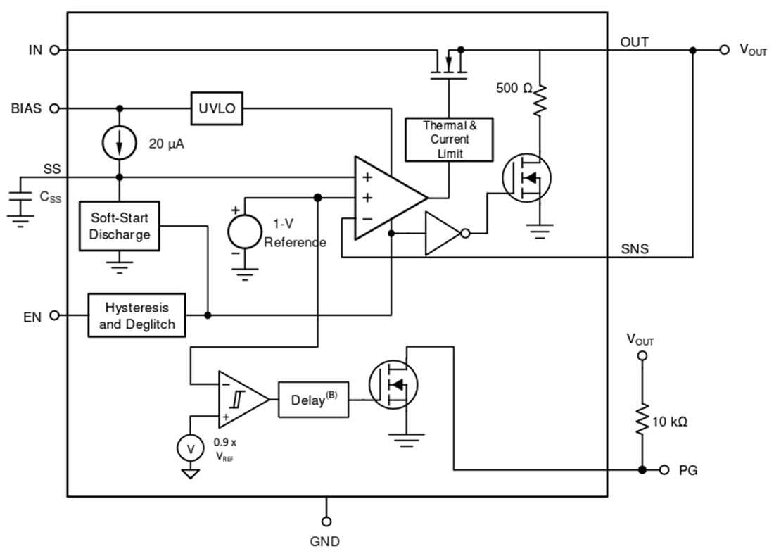
Funktionales Blockdiagramm
Veröffentlichungsdatum: 2023-03-27
| Aktualisiert: 2025-05-22
