Texas Instruments TPS7B7701/02-Q1 Einzel/Dual-Antenne-LDO
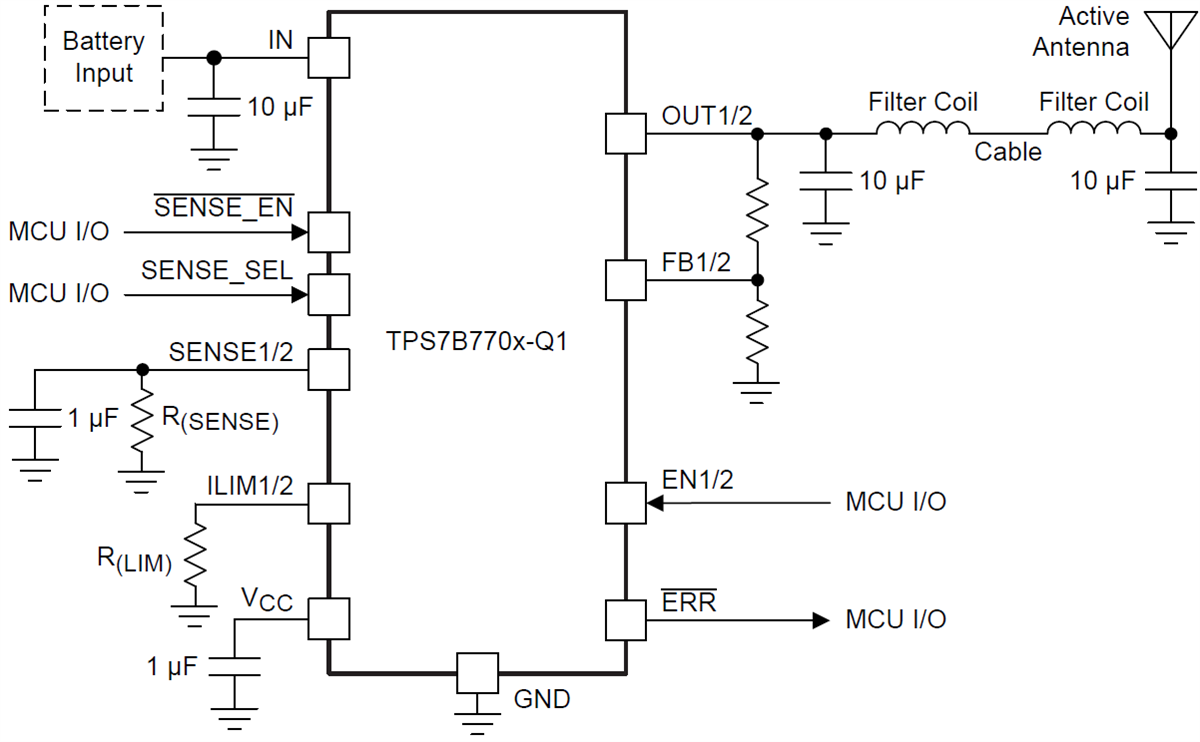
Texas Instruments TPS7B7701/02-Q1 Einzel/Dual-Antenne-LDO ist ein Low-Dropout-Regler mit Strommessung, der entwickelt wurde, um mit einem breiten Eingangsspannungsbereich betrieben zu werden. Dieser LDO liefert Leistung an rauscharme Verstärker der aktiven Antenne über ein Koaxialkabel mit 300mA pro Stromkanal. Jeder Kanal bietet auch eine einstellbare Ausgangsspannung von 1,5 bis 20V. Das Gerät stellt über die Stromerfassungs- und Fehlerkontakte Diagnosedaten zur Verfügung. Um den Laststrom zu überwachen, bietet eine High-Side-Stromerfassungsschaltung einen proportionalen Analogausgang zum erfassten Laststrom. Die genaue Stromerfassung ermöglicht die Erkennung von offenen, normalen und Kurzschlussbedingungen, ohne die Notwendigkeit einer weiteren Kalibrierung. Die Stromerfassung kann zwischen den Kanälen und Geräten gemultiplext werden, um ADC-Ressourcen zu sparen. Jeder Kanal implementiert auch eine einstellbare Strombegrenzung mit einem externen Widerstand.Merkmale
- Qualifiziert für Automobil-Applikationen
- AEC-Q100-qualifiziert mit den folgenden Ergebnissen:
- Gerätetemperatur Klasse 1: -40 °C bis +125 °C Umgebungstemperaturbereich
- HBM-ESD-Geräteklassifikation 2
- CDM-ESD-Geräteklassifikation C4B
- Einzel- und Zweikanal-LDO mit Strommessung und einstellbarer Strombegrenzung
- Breiter Eingangsspannungsbereich von 4,5 bis 40 V, Lastabwurf von 45 V
- Leistungsschaltmodus, wenn FB an GND gebunden wird
- Einstellbare Ausgangsspannung von 1,5 bis 20 V
- Bis zu 300 mA Ausgangsstrom pro Kanal
- Anpassbare Strombegrenzung mit externem Widerstand
- Hochpräziser Stromsensor zum Erkennen des offenen Antennenzustands bei niedrigem Strom ohne weitere Kalibrierung
- Hohes Versorgungsspannungs-Unterdrückungsverhältnis: typisch 73 dB bei 100 Hz
- Integrierter Schutz vor umgekehrter Polarität, bis –40 V und keine Notwendigkeit für eine externe Diode
- 500 mV maximale Ausfallspannung bei 100 mA Last
- Stabil mit Ausgangskondensator mit 2,2 bis 100 µF (ESR 1 mΩ bis 5 Ω)
- Integrierter Schutz und Diagnostik
- Thermischer Shutdown
- Unterspannungssperre
- Schutz vor Kurzschluss
- Batterie-Verpolungsschutz
- Sperrstromschutz
- Ausgangs-Kurzschlussschutz der Batterie
- Ausgang induktive Lastklemme
- Multiplex-Strommessung zwischen den Kanälen und Bauelementen
- Fähigkeit zur Unterscheidung aller Störungen mit Strommessung
- 16-Pin-HTSSOP-PowerPad-Gehäuse
Applikationen
- Netzteil für Infotainment-Aktiv-Antennen
- Netzteil für Rundumsicht-Kamera
- High-Side-Leistungsschalter für kleine Stromapplikationen
Applikationsdiagramm
Veröffentlichungsdatum: 2016-04-28
| Aktualisiert: 2025-03-06
