Texas Instruments TPS7H1111 Ultra-rauscharmer LDO-Linearregler
Der extrem rauscharme LDO-Linearregler von Texas Instruments TPS7H1111 ist für die Stromversorgung von Hochfrequenzgeräten im Weltraum optimiert. Das Modul kann über einen Eingangsbereich von 0,85 V bis 7 V bei einer Vorspannung von 2,2 V bis 14 V bis zu 1,5 A liefern. Der hohe Wirkungsgrad des TPS7H1111 von Texas Instruments begrenzt das von der Stromversorgung erzeugte Phasenrauschen und des Taktjitters. Damit ist dieser Baustein ideal für die Versorgung von Hochleistungs-ADCs, DACs, VCOs, PLLs, SerDes und anderen HF-Komponenten in Satelliten geeignet. Hervorragende Genauigkeit und Transientenverhalten gewährleisten optimale Systemleistung für digitale Lasten (wie FPGAs und DSPs), die Betrieb bei niedriger Spannung erfordern.Merkmale
- Gesamtionisationsdosis (TID) charakterisiert
- Strahlungsfestigkeit (RHA) in 100 krad (Si) oder 50 krad (Si) verfügbar
- Einzelereigniseffekte (Single-Event Effects, SEE) charakterisiert
- Immun gegen Single-Event Latch-up (SEL), Single-Event Burnout (SEB) und Single-Event Gate Rupture (SEGR) bis zu einer linearen Energieübertragung (LET) = 75MeV-cm2/mg
- Mit Single-Event Functional Interrupt (SEFI) und Single-Event Transient (SET) gekennzeichnet, bis zu einer LET = 75MeV-cm2/mg
- Extrem geringer Rauschpegel (10 Hz bis 100 kHz) von 1,71µVRMS (typisch)
- Hohe Ablehnung des Versorgungsspannungsdurchgriffes, PSRR (typisch)
- 109 dB at 1 kHz
- 71 dB at 100 kHz
- 66 dB at 1 MHz
- Die Eingangsspannung reicht von 0,85 V bis 7 V
- Vorspannungsversorgung von 2,2 V auf 14 V zur Reduzierung der Verlustleistung
- Ausgangsspannung so niedrig wie 0,4 V
- Bis zu 1,5 A Ausgangsstrom
- Ausgezeichnete Ausgangsgenauigkeit über Leitung und Last
- -1,3 % bis +1,2 % über die Temperatur
- -0,7 % auf +0,9 % bei 25 °C
- Niedriger Dropout von 215 mV (typisch) bei 1,5 A
- Programmierbare Soft-Start-Steuerung (SS_SET)
- Anzeige von Open-Drain-Power Good (PG)
- Konfigurierbarer Power-Good-Schwellenwert (FB_PG)
- Aufgedeckter Regelkreis mit dem externen Kompensations-STAB-Pin
- Interne Strombegrenzung mit konfigurierbarem Verhalten
- Stromteilung für den Betrieb bis zu 2,9 A.
Applikationen
- Leistung für Schaltungen mit hoher Geschwindigkeit und Genauigkeit
- Datenwandler: ADCs und DACs (Analog-Digital- und Digital-Analog-Wandler)
- VCOs (spannungsgesteuerte Oszillatoren)
- PLLs (Phasenregelschleifen)
- SerDes (Serialisierer und Deserialisierer)
- Bildgebende Sensoren
- Satelliten-Energiesystem (EPS)
- Präzise Versorgung für FPGAs (Field Programmable GATE Arrays) und DSPs (digitale Signalprozessoren)
- Strahlungsgehärtete, extrem saubere Analogversorgung für platzbeschränkte Bereiche
Videos
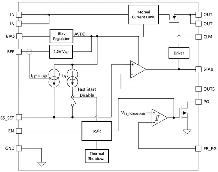
Funktionales Blockdiagramm
Veröffentlichungsdatum: 2024-09-27
| Aktualisiert: 2026-03-17
