Texas Instruments TPS7H1121EVM-CVAL Evaluierungsmodul
Das TPS7H1121EVM-CVAL Evaluierungsmodul von Texas Instruments demonstriert den Betrieb eines einzelnen TPS7H1121-SP LDO-Reglers. Das Board hat Footprints, die mit zusätzlichen Bauelementen bestückt werden können. Das TPS7H1121EVM-CVAL Evaluierungsmodul von TI ermöglicht dem Bauteil das Testen von benutzerdefinierten Konfigurationen, Testpunkten und SMA-Steckverbindern für eine einfache Leistungsvalidierung.Merkmale
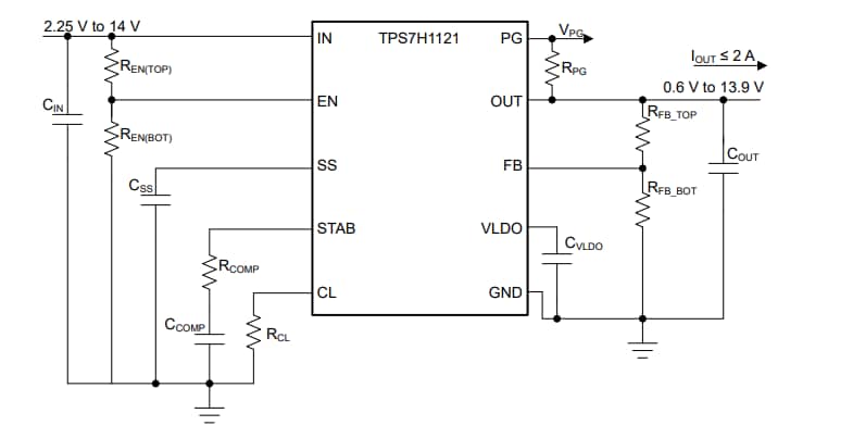
- Eingangsspannungsbereich von 2,25 V bis 14 V
- Maximaler Ausgangsstrom von 2 A
- ±1,5 % Genauigkeit in Bezug auf Leitung, Last und Temperatur
- Extern geregelte 5-V-PGOOD-Versorgung
- Optionale externe Regelkreiskompensation mit dem STAB-Pin
PCB-Layout
Funktionales Blockdiagramm
Vereinfachtes Schaltbild
Programmierbarer Strombegrenzungs-Schutzbereich
Veröffentlichungsdatum: 2024-07-09
| Aktualisiert: 2025-09-12
