Texas Instruments TPS7H2140EVM Evaluierungsmodul
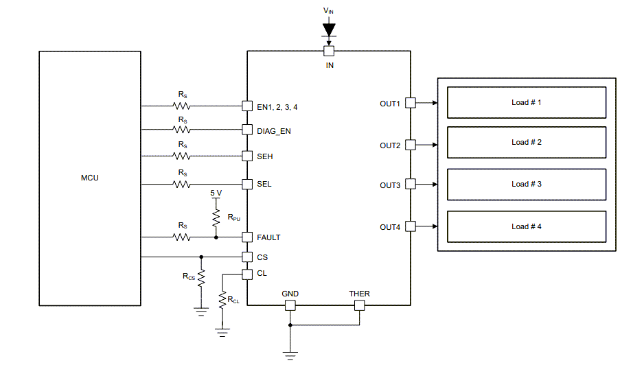
Das TPS7H2140EVM Evaluierungsmodul von Texas Instruments ist zur einfachen Demonstration des Funktionsumfangs und des Betriebs einer TPS7H2140-SEP Vierkanal-eFuse ausgelegt. Das TPS7H2140EVM wurde entwickelt, um parallele Ausgangskanäle zu testen und kann angepasst werden, um die Ausgangskanäle oder andere Funktionen des Bauteils zu teilen.Das TPS7H2140EVM Evaluierungsmodul von TI bietet Testpunkte, Steckbrücken, Verbindungsanschlüsse und beschriftete, leicht zugängliche Bauteile, die benutzerdefinierte Konfigurationen von Bauteilfunktionen ermöglichen. Darüber hinaus enthält das Board einen Spannungsregler, um die Funktion des Bauteils zu ermöglichen, ohne dass sekundäre Stromquellen für die IO-Konfiguration erforderlich sind.
Merkmale
- Betriebsspannung von 4,5 V bis 32 V
- Programmierbare Strombegrenzung mit externem Widerstand
- Ausgangskanäle können für Applikationen mit höherem Strom parallelgeschaltet werden
- Multiplex-Strommessausgang
- Flexible Konfigurationsoptionen, einschließlich einzel- und parallelgeschaltete Kanalschaltungen
- Anpassbare Fehlermeldungen, Strombegrenzung, I/O-Pin-Stromversorgung, Freigabe und Kapazität
Lieferumfang Kit
- EVM-Board
- EVM-Kit Benutzerhandbuch
Layout
Typische Applikationen – Diagramm
Veröffentlichungsdatum: 2023-11-27
| Aktualisiert: 2023-11-30
