Texas Instruments TPS8804 AFE für Rauchmelder in Gewerbegebäuden
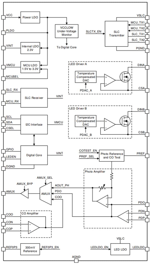
Das Texas Instruments TPS8804 Analog-Frontend (AFE) für Rauchmelder in Gewerbegebäuden enthält alle Verstärker und Treiber, die für einen Rauchmelder erforderlich sind. Dieser Rauchmelder ist ein fotoelektrisches Doppelwellen-Rauchmelde- und Kohlenmonoxid (CO)-Detektionssystem. Die hohe Flexibilität des TPS8804 von Texas Instruments ist ideal für Raucherkennungssysteme, bei denen Präzision und Stromverbrauch entscheidend sind.Merkmale
- Fotokammer-AFE
- Duale 8-Bit-LED-Treiber mit programmierbarem Strom
- Temperaturkompensation des LED-Stroms
- Operationsverstärker mit extrem niedrigem Offset für Fotodioden
- Programmierbare und umgehbare Gain-Stufe
- Kohlenmonoxidsensor-AFE
- Phase mit extrem niedriger Offset-Gain
- Programmierbare Gain und Referenz
- Leistungsmanagement
- Programmierbarer LDO für einen externen Mikrocontroller
- SLC-Schnittstellen-Sender und -Empfänger
- Extrem geringer Stromverbrauch
- I2C-Serielle Schnittstelle
- Breiter Eingangsspannungsbereich
Applikationen
- Rauch- und CO-Melder
Funktionales Blockdiagramm
Veröffentlichungsdatum: 2020-06-03
| Aktualisiert: 2024-06-24
