Texas Instruments TPS92511 Konstantstrom-LED-Abwärtsregler
Der Texas Instruments TPS92511 Konstantstrom-LED-Abwärtsregler ist ein benutzerfreundlicher 65V-Konstantstrom-Abwärtswandler zur Ansteuerung einer einzelnen LED-Kette. Dies ermöglicht Strom bis zu 0.5A mit einem Wirkungsgrad von bis zu 95%. Für den Standardbetrieb sind nur 5 externe Komponenten erforderlich. Ein Einzel-Schicht-PCB-Layout ist aufgrund der Integration einer N-MOSFET möglich. Es gibt keinen externen Strommesswiderstand, keine externe Kompensation und das Gerät verfügt über die richtige Anschlussbelegung. Ein hochwertiger externer Widerstand programmiert den LED-Strom, so dass eine Feinabstimmung des LED-Stroms erreicht werden kann. Ein weiterer hochwertiger externer Widerstand programmiert eine konstante Schaltfrequenz von 50kHz bis 500kHz. EMI-Design wird durch die konstante Schaltfrequenz leichter realisierbar. Der TPS92511 bietet einen weiten Eingangsspannungsbereich von 4,5V bis 65V. Durch das Hinzufügen von einfachen externen Schaltungen kann das Gerät Anwendungen mit noch höheren Eingangsspannungen handhaben.Merkmale
- Wide input voltage range of 4.5V to 65V
- Requires no external current sensing resistor
- Requires no external loop compensation
- Ease of use and needs a minimum of 5 components
- 1000:1 contrast ratio feasible
- Single layer PCB feasible
- Can work as high voltage buck regulators
- Can work as linear current shunt regulators
- Integrated low-side N-channel MOSFET
- LED currently programmable up to 0.5A
- Typically ±3.6% LED current accuracy
- Switching frequency programmable from 50kHz to 500kHz
- Current limit protection
- VCC under-voltage lock-out
- Thermal shutdown protection
- Support analog dimming and thermal foldback
- Power enhanced SOIC-8 exposed thermal pad package (HSOP-8)
Applikationen
- High-power LED driver
- Architectural lighting
- Office troffer
- Automotive lighting
- MR-16 LED lamp
Application Circuit
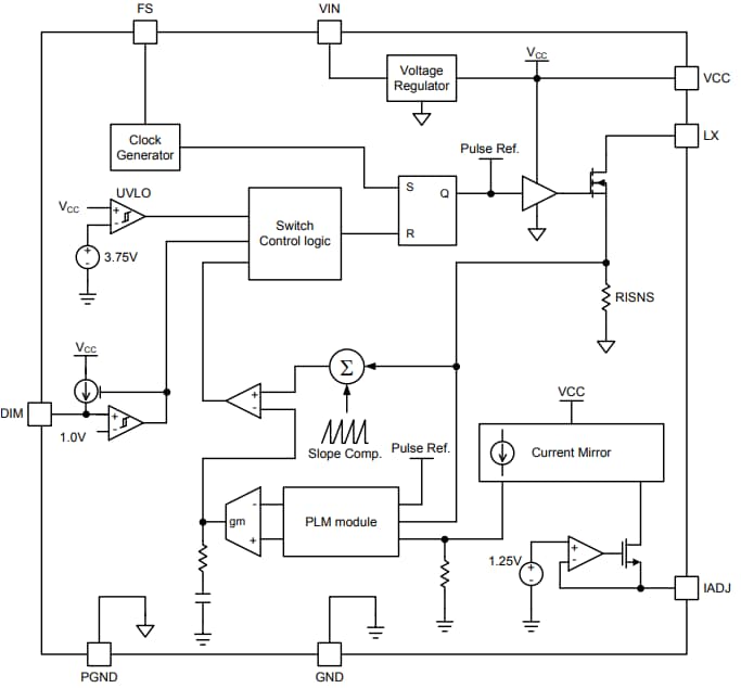
Functional Block Diagram
TI Reference Designs Library
Veröffentlichungsdatum: 2015-09-08
| Aktualisiert: 2022-03-11
