Texas Instruments TPS92515/TPS92515-Q1 2 A LED-Treiber
Die TPS92515/TPS92515-Q1 LED-Treiber von Texas Instruments mit 2 A sind kompakte monolithische Schaltregler, die einen N-Kanal-MOSFET mit niedrigem Widerstand enthalten. Die Geräte sind für LED-Beleuchtungen mit hoher Helligkeit ausgelegt, bei denen Effizienz, hohe Bandbreite, PWM und/oder analoge Dimmung sowie eine kleine Größe wichtig sind. Der Regler arbeitet mit einer konstanten Off-Time-, Spitzenstrom-Schaltung. Die Bedienung ist einfach: Nach einer Off-Time, die auf der Ausgangsspannung basiert, beginnt eine On-Time. Sobald die Spitzenstromgrenze des Induktors erreicht ist, wird die On-Time beendet. Der TPS92515/TPS92515-Q1 kann so konfiguriert werden, dass eine konstante Spitze-zu-Spitze-Restwelligkeit während den On- und Off-Zeiten eines Querwiderstands-FET-Dimmer-Zykluses beibehalten wird. Dies ist ideal für die Aufrechterhaltung einer linearen Reaktion über den gesamten Querwiderstands-FET-Dimmerbereich hinweg. Die TPS92515 und TPS92515-Q1 Geräte verfügen über einen operativen Eingangsbereich bis 42 V. Die TPS92515HV und TPS92515HV-Q1 bieten Hochspannungsoptionen mit einem Eingangsbereich bis 65 V. Die TPS92515-Q1 Bauteile sind laut AEC-Q100 für Automobil-Applikationen zugelassen.Merkmale
- AEC-Q100 Grade 1 qualified
- Integrated 290mΩ (typ.) internal N-Channel FET
- Input voltage range
- TPS92515x: 5.5V to 42V
- TPS92515HVx: 5.5V to 65V
- Operation down to 5.15V after start-up
- Low offset high-side peak current comparator
- Constant average current, up to 2A
- An inherent cycle-by-cycle current limit
- Multiple dimming methods
- 10,000:1 shunt PWM dimming range
- 1000:1 PWM dimming range
- 200:1 analog dimming range
- Simple constant off-time control
- No loop compensation
- Fast transient response
- Thermally enhanced HVSSOP package
- Integrated thermal protection
Applikationen
- Automotive lighting
- LED switched matrix AFS headlamps
- DRL
- High/low beam, fog, rear
- Turn signal
- Side marker
- Aftermarket
- Industrial lighting
- Factory automation
- Time of Flight (TOF)
- Appliances
- Retail illumination
- Machine vision and inspection
- Emergency, exit and/or safety lighting
- Medical lighting
- Stage and area lighting
- Agricultural, marine, and heavy industry lighting
- High contrast shunt FET dimming
Datasheets
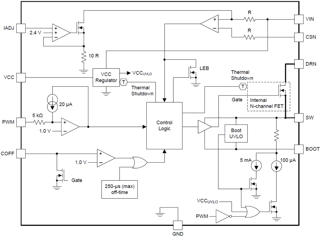
Functional Block Diagram
Veröffentlichungsdatum: 2016-09-14
| Aktualisiert: 2022-03-11
