Texas Instruments TPS92643-Q1 Infrarot-LED-Abwärtstreiber
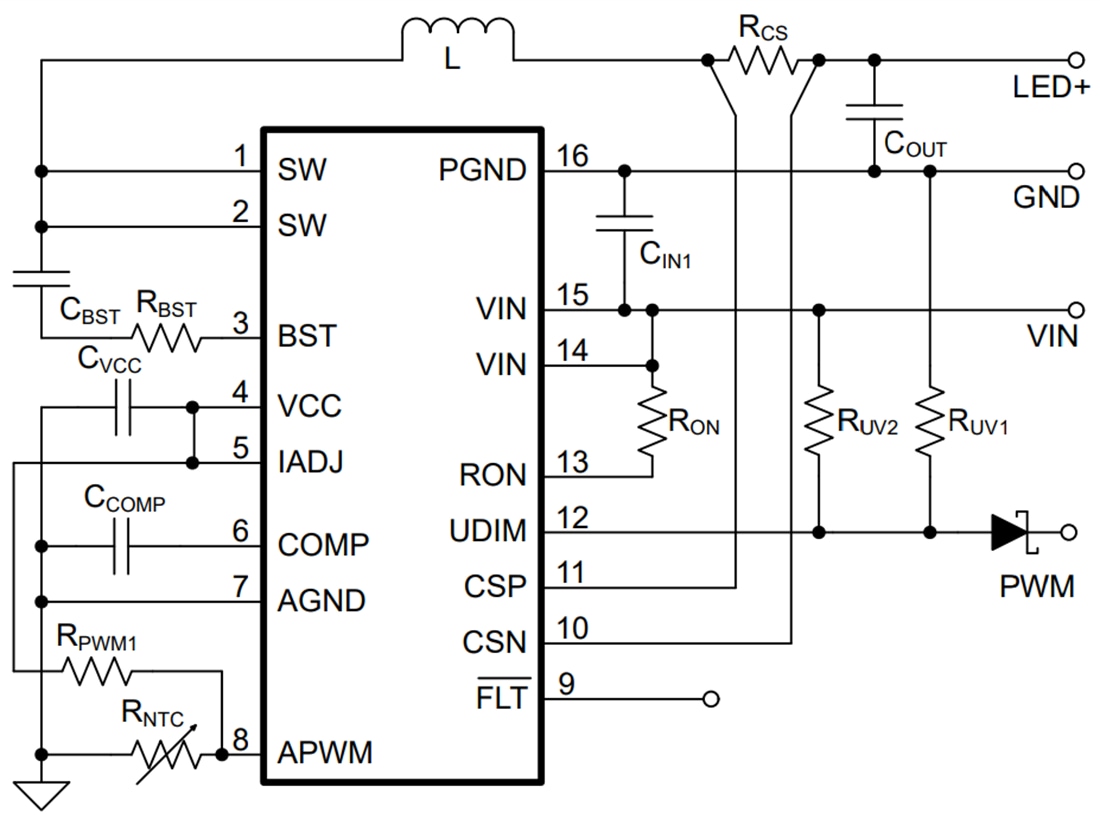
Der Texas Instruments TPS92643-Q1 Infrarot-LED-Abwärtstreiber verfügt über einen großen Betriebseingangsspannungsbereich von 5,5 V bis 36 V und eine Toleranz von 40 V, die einen Lastabwurf für 400 ms unterstützt. Eine adaptive On-Time-Durchschnittstrommodus-Steuerung, die auf der Induktivitäts-Tal-Stromerkennung basiert, wird auf dem TPS92643-Q1 implementiert. Die adaptive On-Time-Steuerung bietet eine nahezu konstante Schaltfrequenz, die zwischen 100 kHz und 2,2 MHz eingestellt werden kann. Die Rückkopplung mit geschlossenem Regelkreis und die Induktivitäts-Strommessung ermöglichen eine Genauigkeit von mehr als ±4 % über einen großen Eingangs-, Ausgangs- und Umgebungstemperaturbereich.Der Hochleistungs-LED-Treiber kann den LED-Strom unabhängig über PWM-Verdunkelung oder analoge Techniken modulieren. Bei der Einstellung der IADJ-Spannung wird ein linearer analoger Verdunkelungsbereich über 15:1 erreicht. Die PWM-Verdunkelung des LED-Stroms wird durch ein direktes Modulieren des entsprechenden UDIM-Eingangspins mit dem gewünschten Tastverhältnis erreicht. Diese Funktion kann auch durch Einstellung der analogen Spannung bei APWM erreicht werden, um eine interne Analog-PWM-Umwandlung zu ermöglichen. Der interne PWM-Generator übersetzt die externe analoge Spannung durch Vergleich mit einem internen 1,4-kHz-Rampensignal.
Der TPS92643-Q1 von Texas Instruments enthält einen fortschrittlichen Diagnose- und Fehlerschutz mit: Zyklus-für-Zyklus-Schalter-Strombegrenzung, Bootstrap-Unterspannung, LED-offen, LED-Kurzschluss und thermische Abschaltung. Der TPS92643-Q1 ist in einem thermisch verbesserten 16-Pin-HTSSOP-Gehäuse von 6,6 mm × 5,1 mm mit einem Rastermaß von 0,65 mm verfügbar.
Merkmale
- Diese Bauteile sind für Fahrzeuganwendungen AEC-Q100-qualifiziert.
- Klasse 1 (-40 °C bis +125 °C Umgebungsbetriebstemperatur)
- HBM-Bauteilklassifikation Stufe H1C
- CDM-Bauteilklassifikation Stufe C5
- Eingangsspannungsbereich: 5,5 V bis 36 V
- Betrieb bis hinunter zu 5,15 V nach dem Hochfahren
- Das Bauteil kann einen Dauerstrom von bis zu 3 A mit einer Genauigkeit von 4 % haben
- Adaptive On-Time-Stromsteuerung
- High-Side-Strommessverstärker mit niedrigem Offset
- Das Bauteil ist mit fast jeder Kombination von Keramik- und Aluminiumkondensatoren stabil
- Programmierbare Schaltfrequenz von 100 kHz bis 2,2 MHz
- Fortschrittlicher Verdunkelungsbetrieb
- 1000:1 PWM-Präzisionsverdunkelung
- 15:1 präzises analoges Dimmen
- Interne Analogeingang-zu-PWM-Tastverhältnisumsetzung
- Zyklus-für-Zyklus-Schalter-Überstromschutz
- Open-Drain-Fehleranzeigeausgang
- Fehleranzeige für LED-Kurzschluss, offene Schaltung und Kabelbaum
- Übertemperaturschutz
Applikationen
- Scheinwerfer
- Nebelscheinwerfer-LED-Treibermodul
LED-Abwärtstreiber – Applikationsschaltplan
