Texas Instruments TPS92663A-Q1 LED-Matrix-Manager mit hoher Helligkeit
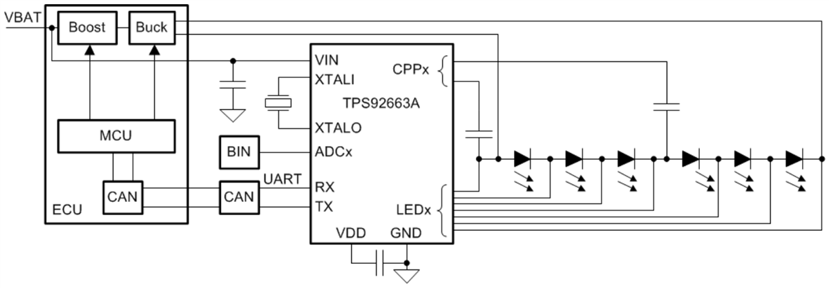
Der Texas Instruments TPS92663A-Q1 LED-Matrix-Manager mit hoher Helligkeit ermöglicht durch die Bereitstellung einer LED-Steuerung auf der Ebene einzelner Pixel, vollständig dynamische adaptive Beleuchtungslösungen. Das Bauteil enthält zwei Unterketten von drei in Reihe geschalteten integrierten Schaltern für die Umgehung einzelner LEDs. Die einzelnen Unterketten ermöglichen dem Bauteil, entweder einzelne oder mehrere Stromquellen zu aufzunehmen. Darüber hinaus ermöglicht es eine parallelgeschaltete Verbindung von zwei Schaltern zur Umgehung von Hochstrom-LEDs.Ein primärer Mikrocontroller steuert und verwaltet die TPS92663A-Q1 Bauteile von Texas Instruments über eine serielle Multi-Drop-UART-Schnittstelle (Universal Asynchronous Receiver Transmitter, UART). Die serielle Schnittstelle unterstützt die Verwendung von CAN-Transceivern für eine robustere Physical Layer. Eine Anwendung kann das Bauteil TPS92663A-Q1 und das Bauteil TPS92662A-Q1 auf demselben BUS verwenden. Ein 8-Bit-ADC auf dem Bauteil mit zwei gemultiplexten Eingängen kann für die Systemtemperaturkompensation und zur Messung eines Binningwerts verwendet werden, der ein LED-Binning und eine LED-Kodierung ermöglicht.
Die interne Ladungspumpenschiene liefert die Gate-Antriebsspannung für die LED-Bypass-Schalter. Der niedrige Einschaltwiderstand des Bypass-Schalters (RDS(on)) minimiert den Leitungsverlust und die Verlustleistung. Der Phasensprung und die Pulsbreite für jede einzelne LED in der Kette sind programmierbar. Das Bauteil verwendet ein internes Register zur Anpassung der PWM-Frequenz. Mehrere Bauteile können synchronisiert werden. Die Schalterübergänge während des PWM-Verdunkelungsbetriebs verfügen über eine programmierbare Anstiegsrate zur Minderung von EMI-Bedenken. Das Bauteil verfügt über einen offenen LED-Schutz mit einem programmierbaren Schwellenwert. Die serielle Schnittstelle meldet offene LED- oder Kurzschluss-LED-Fehler.
Merkmale
- AEC-Q100-qualifiziert für Fahrzeuganwendungen
- -40°C bis 125 °C TA Gerätetemperaturklasse 1
- HBM-ESD-Bauteilklassifikation Stufe H1C
- CDM-ESD-Bauteilklassifikation Stufe C5
- Eingangsspannungsbereich: 4,5 V bis 60 V
- Sechs integrierte Bypass-Schalter
- Zwei Unterketten von drei Serienschaltern
- 20 V (max.) über den Schalter
- 62 V (max.) Schalter zu GND
- Multi-Drop-UART-Kommunikationsschnittstelle
- Bis zu 16 adressierbare Bauteile
- Integriert auf demselben Bus wie der TPS92662A-Q1
- Kompatibel mit der CAN-Physical-Layer
- Mindestanzahl der Drähte im Kabelbaum
- 8-Bit-ADC mit zwei MUX-Eingängen
- Quarzoszillator-Treiber
- Programmierbare 10-Bit-PWM-Verdunkelung
- Individueller Phasensprung und Pulsbreite
- Bauteil-zu-Bauteil-Synchronisierung
- LED-Kurzschluss-Sicherung und -Unterbrechungsschutz
Applikationen
- Automotive-Scheinwerfersysteme
- LED-Matrixsysteme mit hoher Helligkeit
- ADB- oder blendfreies Fernlicht
- Tagfahrlicht mit sequenzieller Windung/animiertes Tagesfahrlicht
Vereinfachte Applikation
