Texas Instruments TPSI2260-Q1 Verstärktes Solid-State-Relais
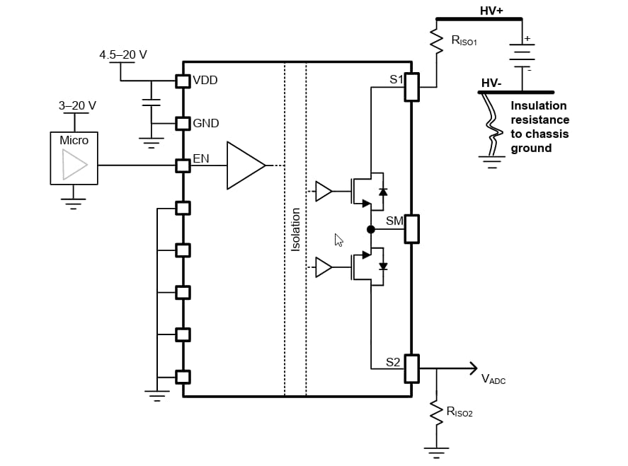
Das verstärkte Solid-State-Relais TPSI2260-Q1 von Texas Instruments ist für Hochspannungs-Fahrzeuganwendungen und Industrieapplikationen ausgelegt. Das isolierte Solid-State-Relais implementiert hochzuverlässige, verstärkte kapazitive Isolierungstechnologie, die mit internen Back-to-Back-MOSFETs kombiniert ist, um eine vollständig integrierte Lösung zu bilden, die keine sekundäre Stromversorgung benötigt. Die kapazitive Isolierungstechnologie von TI weist weder mechanischen Verschleiß noch Photodegradation-Fehlermodi auf, die bei mechanischen Relais und Fotorelais üblich sind, wodurch die Zuverlässigkeit des Systems verbessert wird. Die Primärseite des TPSI2260-Q1 zieht einen Eingangsstrom von nur 5 mA und verfügt über einen ausfallsicheren EN-Pin, der eine Rückspeisung der VDD-Versorgung verhindert. Der VDD-Pin des Bauteils sollte an eine Systemversorgung zwischen 4,5 V und 20 V angeschlossen werden, und der EN-Pin sollte in den meisten Applikationen von einem GPIO-Ausgang mit einer Logikschaltung zwischen 2,1 V und 20 V angesteuert werden. Darüber hinaus können in anderen Applikationen die VDD- und EN-Pins gemeinsam direkt von der Systemversorgung oder von einem GPIO- Ausgang angesteuert werden. Auf der Sekundärseite befinden sich Back-to-Back-MOSFETs mit einer Sperrspannung von ±600 V zwischen S1 bis S2.Der vorgestellte MOSFET bietet eine Avalanche-Festigkeit und ein thermisch optimiertes Gehäuselayout, wodurch er dielektrische Spannungsfestigkeitsprüfungen (Hi-Pot) auf Systemebene und DC-Schnelllade-Stoßströme von bis zu 1 mA (3 mA für TPSI2260T-Q1) ohne externe Komponenten übersteht.
Das TPSI2260-Q1 von TI ist für Fahrzeuganwendungen gemäß AEC-Q100 qualifiziert.
Merkmale
- Qualifiziert für Fahrzeuganwendungen
- AEC-Q100 Klasse 1: -40 °C bis +125 °C TA
- Niedrige EMI:
- Erfüllt die Anforderungen der CISPR25 Klasse 5 für das Betriebsverhalten ohne zusätzliche Bauelemente
- Integrierte Avalanche-fähige MOSFETs
- Ausgelegt und qualifiziert für Zuverlässigkeit bei dielektrischen Spannungsfestigkeitsprüfungen (Hi-Pot).
- TPSI2260-Q1 IAVA = 1 mA für 60 s Impulse
- TPSI2260T-Q1 IAVA = 3 mA für 60 s Impulse
- 600 V Sperrspannung
- RON = 65Q (TJ = 25 °C)
- IOFF = 1,22 uA bei 500 V (TJ = 105 °C)
- Ausgelegt und qualifiziert für Zuverlässigkeit bei dielektrischen Spannungsfestigkeitsprüfungen (Hi-Pot).
- Niedriger primärseitiger Versorgungsstrom
- Durchlassstrom (TJ = 25 °C): 5 mA
- Sperrstrom (TJ = 25 °C): 3,5 µA
- Funktionssicherheitsfunktionen
- Verfügbare Dokumentation zur Unterstützung beim Systemdesign nach ISO 26262 und IEC 61508
- Robuste Isolationsbarriere:
- >30 Jahre voraussichtliche Lebensdauer bei 1.500 VRMS/2.120 VDC
- Verstärkte Nennisolierung VISO, bis zu 5.000 VRMS
- SOIC 11-Pin-Gehäuse (DWQ) mit breiten Pins für verbessertes Betriebsverhalten
- Kriech- und Luftstrecke >8 mm (primär-sekundär)
- Kriech- und Luftstrecke >6 mm (über Schalteranschlüsse)
- Sicherheitsbezogene Zulassungen
- (Geplant) DIN EN IEC 60747-17 (VDE 0884-17)
- (Geplant) UL 1577 Komponenten-Erkennungsprogramm
Applikationen
- Solid-State-Relais
- Hybrid-, Elektro- und Antriebssysteme
- Batteriemanagementsysteme (BMS)
- Energiespeichersysteme (ESS)
- Solarenergie
- On-Board-Ladegerät
- EV-Ladeinfrastruktur
Vereinfachtes Schaltschema der Applikation
Funktionales Blockdiagramm
Veröffentlichungsdatum: 2026-02-10
| Aktualisiert: 2026-02-16
