Texas Instruments TPSM13604H SIMPLE SWITCHER Leistungsmodul

Das Texas Instruments TPSM13604H SIMPLE SWITCHER Leistungsmodul ist eine benutzerfreundliche DC/DC-Abwärtsslösung, die bei niedrigen Schaltfrequenzen eine Last von bis zu 4 A ansteuern kann. Das Bauteil verfügt über einen außergewöhnlichen Wirkungsgrad bei der Leistungsumwandlung, Leitungs- und Lastregelung sowie Ausgangsgenauigkeit. Der TPSM13604H ist in einem innovativen Gehäuse verfügbar, das die thermische Leistungsfähigkeit verbessert und ein Hand- oder Maschinenlöten ermöglicht.

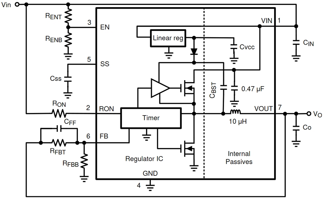
Der TPSM13604H kann eine Eingangsspannungsschiene zwischen 5 V und 36 V akzeptieren und eine einstellbare Ausgangsspannung mit hoher Genauigkeit von nur 3 V liefern. Der TPSM13604H benötigt nur drei externe Widerstände und vier externe Kondensatoren, um die Leistungslösung zu vervollständigen. Das TPSM13604H von Texas Instruments hat ein zuverlässiges und robustes Design mit den folgenden Schutzfunktionen: Thermische Abschaltung, Eingangsunterspannungssperre, Ausgangsüberspannungsschutz, Kurzschluss-Sicherung sowie eine Ausgangsstrombegrenzung und ermöglicht den Start in einen vorgespannten Ausgang. Ein einzelner Widerstand passt die Schaltfrequenz von bis zu 700 kHz an.

Merkmale

  • Integrierte abgeschirmte Induktivität
  • Einfaches PCB-Layout
  • Flexible Einschaltsequenzierung mit externem Sanftanlauf und Präzisionsfreigabe
  • Schutz gegen Einschaltstrom
  • Eingangs-UVLO und Ausgangs-Kurzschluss-Sicherung
  • Sperrschichttemperaturbereich: -40 °C bis +125 °C
  • Einzelnes freiliegendes Pad und Standard-Pinbelegung für einfache Montage und Herstellung
  • Niedrige Ausgangsspannungswelligkeit
  • Pin-zu-Pin-kompatible Produktfamilie
    • LMZ14203/LMZ14202/LMZ14201 (42 V max., 3 A, 2 A, 1 A)
    • LMZ12003/LMZ12002/LMZ12001 (20 V max., 3 A, 2 A, 1 A)
  • Elektrische Spezifikationen
    • Ausgangsstrom: bis zu 4 A
    • Eingangsspannungsbereich: 5 V bis 36 V
    • Ausgangsspannungsbereich: 3 V bis 16 V
    • Wirkungsgrad von bis zu 97 %
  • Leistungsvorteile
    • Hoher Wirkungsgrad reduziert die Wärmebildung im System
    • Niedrige abgestrahlte EMI (EN 55022 Klasse B getestet)
    • Keine Kompensation erforderlich
    • Gehäuse mit geringem thermischem Widerstand
      • EN 55022:2006, +A1:2007, FCC Teil 15 Unterabschnitt B: 2007

Applikationen

  • Prüf- und Messsysteme
  • Fabrikautomatisierung und -steuerung
  • Luft-/Raumfahrt und Verteidigung
  • Universal-Netzteile

Funktionales Blockdiagramm

Blockdiagramm - Texas Instruments TPSM13604H SIMPLE SWITCHER Leistungsmodul
Veröffentlichungsdatum: 2021-04-12 | Aktualisiert: 2022-07-22