Texas Instruments TPSM265R1 Leistungsmodul mit extrem niedrigem IQ
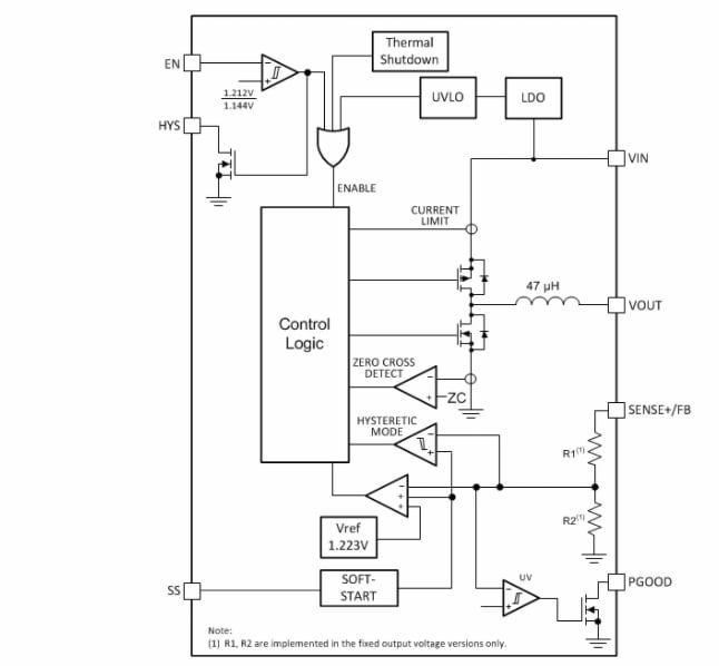
Das Texas Instruments TPSM265R1 Leistungsmodul mit extrem niedrigem IQ ist ein kompaktes, benutzerfreundliches Modul, das einen Controller, MOSFETs und eine Ausgangsinduktivität vollständig integriert. Das TPSM265R1 Leistungsmodul wird über einen großen Eingangsspannungsbereich von bis zu einer maximalen ununterbrochenen Eingangsspannung von 65 V betrieben. Das Leistungsmodul ist für die schnelle und einfache Implementierung eines Leistungsdesigns in einen kleinen PCB-Footprint ausgelegt.Das TPSM265R1 Leistungsmodul von TI verfügt über zwei feste Ausgangsspannungsoptionen, 3,3 V und 5 V und eine einstellbare Ausgangsspannungsoption, die von 1,223 V bis 15 V angepasst werden kann. Darüber hinaus verfügt jede Option über einen Load-Nennstrom von 100 mA. Der TPSM265R1 wird im Impulsfrequenzmodulationsmodus (PFM) betrieben und bietet einen optimalen Wirkungsgrad bei leichten Lasten. Das Steuerschema benötigt keine Schleifenkompensation und bietet hervorragende Leitungs- und Lasttransienten.
Das TPSM265R1 bietet viele Funktionen und ist gleichzeitig für eine kleine Größe und Einfachheit ausgelegt. Diese Funktionen umfassen eine Präzisionsfreigabe, eine einstellbare UVLO und eine Hysterese, die spezifische Einschalt- und Ausschalt-Anforderungen ermöglichen. Wählbare/einstellbare Einschalt-Timing-Optionen bieten eine minimale Verzögerung (kein Soft-Start), einen intern festgelegten (900 µs) und extern programmierbaren Soft-Start über einen externen Kondensator. Eine Open-Drain-PGOOD-Anzeige kann für die Sequenzierung und die Ausgangsspannungsüberwachung verwendet werden.
Das TPSM265R1 Leistungsmodul ist in einem winzigen Gehäuse von 2,8 mm × 3,7 mm × 1,9 mm verfügbar und eignet sich hervorragend für platzbeschränkte Applikationen.
Merkmale
- Großer Eingangsspannungsbereich von 3 V bis 65 V
- Ausgangsspannungsoptionen:
- Einstellbar von 1,223 V bis 15 V
- Feste 3,3 V oder 5 V
- Ausgangsstrom: 100 mA
- Ruhestrom: 10,5 µA
- ±1 % interne Spannungsreferenz
- PFM-Betriebsmodus
- Umgebungstemperaturbereich: -40 °C bis +125 °C
- Aktive Anstiegsratensteuerung für niedrige EMI
- Erfüllt CISPR11 (EN55011) EMI-Standards
- Monotoner Start in einen vorgespannten Ausgang
- Power-Good-Meldung
- Präzisionsfreigabe und Eingangs-UVLO mit Hysterese
- Übertemperaturschutz mit Hysterese
- Gehäuse von 2,8 mm x 3,7 mm x 1,9 mm
- Erstellen eines benutzerdefinierten Reglerdesigns mithilfe des TPSM265R1 mit WEBENCH® Power Designer
Applikationen
- Feldsender und Prozesssensoren
- Positions- und Näherungssensoren
- SPS, DCS und PAC
- Servoantrieb-Stromversorgungsmodul
- Applikationen mit negativem Ausgang
Blockdiagramm
