Texas Instruments TPSM365Rx Synchrones Abwärtswandler-Leistungsmodul
Das Texas Instruments synchrone TPSM365Rx Abwärtswandler-Leistungsmodul ist ein synchrones Abwärts-DC/DC-Leistungsmodul mit 600 mA und 65 V Eingangsspannung in einem kompakten 3,5 mm x 4,5 mm x 2 mm großen 11-Pin-QFN-Gehäuse. Das Bauelement enthält Leistungs-MOSFETs mit einer integrierten Induktivität und einem Boot-Kondensator. Der benutzerfreundliche TPSM365Rx verfügt über einen extrem niedrigen IQ von 4 μA bei Nulllast (24 V bis 3,3 V VOUT). Der TPSM365Rx wird in einer einstellbaren Ausgangsspannungsoption angeboten, die einen Bereich von 1 V bis 13 V unterstützt. Das Bauteil ist für eine hervorragende EMI-Leistung und Anwendungen mit beengten Platzverhältnissen optimiert.Der TPSM365Rx von TI verwendet ein Spitzenstrommodus-Steuerschema mit interner Kompensation, um einen stabilen Betrieb mit minimaler Ausgangskapazität aufrechtzuerhalten. Die Präzisions-EN-Funktion ermöglicht eine genaue Steuerung des Geräts während des Hoch- und Herunterfahrens, und ein
Open-Drain-PGOOD-Ausgang liefert eine genaue Anzeige des Ausgangsspannungsstatus. Der TPSM365Rx verfügt über einen Vorspannungsanlauf-, Überstrom- und Temperaturschutz, was ihn zu einem hervorragenden Bauelement für die Versorgung einer Vielzahl von Industrieapplikationen macht.
Die HotRod™-Technologie für kleine QFN-Gehäuse auf dem TPSM365Rx verbessert die thermische Leistungsfähigkeit und niedrige EMI.
Merkmale
- Fähig für die funktionale Sicherheit
- Dokumentation zur Unterstützung des Designs von funktionalen Sicherheitssystemen ist verfügbar
- Vielseitiges synchrones Abwärts-DC/DC-Modul
- Integrierte MOSFETs, Induktivität und Regler
- Großer Eingangsspannungsbereich: 3 V bis 36 V
- Eingangstransientenschutz bis zu 40 V
- Sperrschichttemperaturbereich: -40 °C bis +125 °C
- 4,5 mm × 3,5 mm × 2 mm umspritztes Gehäuse
- Frequenz einstellbar von 200 kHz bis 2,2 MHz mit dem RT-Pin
- Extrem hoher Wirkungsgrad über den gesamten Lastbereich
- Wirkungsgrad von mehr als 88 % bei 12 V VIN, 5 V VOUT, 1 MHz, IOUT = 2,5 A
- Wirkungsgrad von mehr als 87 % bei 24 V VIN, 5 V VOUT, 1 MHz, IOUT = 2,5 A
- Standby-IQ von nur 1,5 µA bei 13,5 V VIN
- Für Anforderungen für extrem niedrige EMI optimiert:
- Wählbare, zufällige Dual-Frequenzspreizung - DRSS
- Flip-Chip auf einem Lead-Gehäuse - FCOL
- Integration von Induktoren und Bootkondensatoren
- CISPR 11, Klasse B-konform
- Optionen für Ausgangsspannung und -strom
- Die einstellbare Ausgangsspannung beträgt 1 V bis 15 V
Applikationen
- Fabrikautomatisierung
- Prüf- und Messsysteme
- Netzinfrastruktur
Typischer Schaltplan
Wirkungsgrad vs. Ausgangsstrom
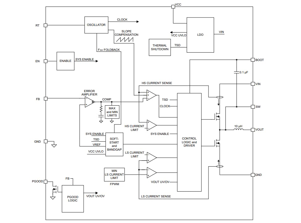
Funktionales Blockdiagramm
Veröffentlichungsdatum: 2023-01-21
| Aktualisiert: 2025-05-29
